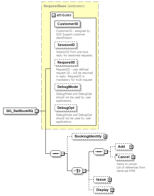
element SIG_RailBookRQ
diagram sigws_p234.png
type extension of RequestBase
properties
content complex
children BookingIdentity Add Cancel Issue Display
used by
complexType SIG_RequestType
attributes
Name  Type  Use  Default  Fixed  Annotation
CustomerID  s:string  required      
documentation
CustomerID - assigned by SIG Support customer identification
SessionID  s:string  optional      
documentation
SessionID from previous reply for sessioned requests.
RequestID  s:string  optional      
documentation
RequestID - user defined request ID - will be returned in reply. RequestID is mandatory for multi request
DebugMode  s:boolean        
documentation
DebugMode and DebugOpt should not be used by user applications.
DebugOpt  s:string  optional      
documentation
DebugMode and DebugOpt should not be used by user applications.
source <s:element name="SIG_RailBookRQ">
 
<s:complexType>
   
<s:complexContent>
     
<s:extension base="RequestBase">
       
<s:sequence>
         
<s:element name="BookingIdentity" type="BookingIdentityType" minOccurs="0"/>
         
<s:choice>
           
<s:sequence>
             
<s:element name="Add" type="PNRDataType" minOccurs="0"/>
             
<s:element name="Cancel" type="CancelType" minOccurs="0">
               
<s:annotation>
                 
<s:documentation>Items to cancel.
List of references from retrieved PNR
</s:documentation>
               
</s:annotation>
             
</s:element>
           
</s:sequence>
           
<s:element name="Issue" type="IssueType" minOccurs="0"/>
           
<s:element name="Display" type="DisplayType" minOccurs="0"/>
         
</s:choice>
       
</s:sequence>
     
</s:extension>
   
</s:complexContent>
 
</s:complexType>
</s:element>

element SIG_RailBookRQ/BookingIdentity
diagram sigws_p235.png
type BookingIdentityType
properties
minOcc 0
maxOcc 1
content complex
attributes
Name  Type  Use  Default  Fixed  Annotation
BookingReference  s:string  required      
documentation
Booking reference from the previous AirBookRQ
LeadPassenger  derived by: s:string        
documentation
Family name of the first passenger
Mandatory only for an Air PNRs booked in CRS 1H
source <s:element name="BookingIdentity" type="BookingIdentityType" minOccurs="0"/>

element SIG_RailBookRQ/Add
diagram sigws_p236.png
type PNRDataType
properties
minOcc 0
maxOcc 1
content complex
children GeneralInfo Passengers Contacts Remarks Comments OtherServices
source <s:element name="Add" type="PNRDataType" minOccurs="0"/>

element SIG_RailBookRQ/Cancel
diagram sigws_p237.png
type CancelType
properties
minOcc 0
maxOcc 1
content complex
attributes
Name  Type  Use  Default  Fixed  Annotation
Tickets  s:boolean  optional      
documentation
True - Void all issued tickets
False - Leave issued tickets when cancel itinerary
None - cancelling ticketed itinerary will fail
Itinerary  s:boolean  optional      
documentation
Cancel entire itinerary. Produce error if tickets issued and no cancelled.
EMD  s:boolean  optional      
documentation
Cancel EMD.
BookingRef  s:string        
documentation
BookingRef to cancal tickets and(or) itinerary for part of multiPNR. Ignored for all other requests and for non-multi PNRs.
DEPRECATED!
Use BookingRef in element BookingIdentity above instead.
annotation
documentation
Items to cancel.
List of references from retrieved PNR
source <s:element name="Cancel" type="CancelType" minOccurs="0">
 
<s:annotation>
   
<s:documentation>Items to cancel.
List of references from retrieved PNR
</s:documentation>
 
</s:annotation>
</s:element>

element SIG_RailBookRQ/Issue
diagram sigws_p238.png
type IssueType
properties
minOcc 0
maxOcc 1
content complex
children Payment TicketAttributes TicketMods
attributes
Name  Type  Use  Default  Fixed  Annotation
DocType  derived by: s:string        
documentation
Issue type
ERSPCode  s:string        
documentation
ERSP code
source <s:element name="Issue" type="IssueType" minOccurs="0"/>

element SIG_RailBookRQ/Display
diagram sigws_p239.png
type DisplayType
properties
minOcc 0
maxOcc 1
content complex
attributes
Name  Type  Use  Default  Fixed  Annotation
ItineraryReceipts  s:boolean        
TicketData  s:boolean        
PNRText  s:boolean  optional      
source <s:element name="Display" type="DisplayType" minOccurs="0"/>


XML Schema documentation generated by XMLSpy Schema Editor http://www.altova.com/xmlspy