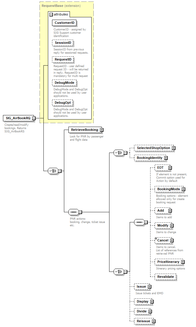
element SIG_AirBookRQ
diagram sigws_p23.png
type extension of RequestBase
properties
content complex
children RetrieveBooking SelectedShopOption BookingIdentity EOT BookingMods Add Modify Cancel PriceItinerary Revalidate Issue Display Divide Reissue
used by
complexType SIG_RequestType
attributes
Name  Type  Use  Default  Fixed  Annotation
CustomerID  s:string  required      
documentation
CustomerID - assigned by SIG Support customer identification
SessionID  s:string  optional      
documentation
SessionID from previous reply for sessioned requests.
RequestID  s:string  optional      
documentation
RequestID - user defined request ID - will be returned in reply. RequestID is mandatory for multi request
DebugMode  s:boolean        
documentation
DebugMode and DebugOpt should not be used by user applications.
DebugOpt  s:string  optional      
documentation
DebugMode and DebugOpt should not be used by user applications.
annotation
documentation
Create/read/modify bookings. Returns SIG_AirBookRS
source <s:element name="SIG_AirBookRQ">
 
<s:annotation>
   
<s:documentation>Create/read/modify bookings. Returns SIG_AirBookRS</s:documentation>
 
</s:annotation>
 
<s:complexType>
   
<s:complexContent>
     
<s:extension base="RequestBase">
       
<s:choice>
         
<s:element name="RetrieveBooking">
           
<s:annotation>
             
<s:documentation>Look for PNR by passenger and flight data</s:documentation>
           
</s:annotation>
           
<s:complexType>
             
<s:attribute name="Passenger" use="required">
               
<s:annotation>
                 
<s:documentation>Family name of the passenger</s:documentation>
               
</s:annotation>
               
<s:simpleType>
                 
<s:restriction base="s:string">
                   
<s:minLength value="2"/>
                   
<s:whiteSpace value="collapse"/>
                 
</s:restriction>
               
</s:simpleType>
             
</s:attribute>
             
<s:attribute name="CRS" type="CRSType">
               
<s:annotation>
                 
<s:documentation>CRS code</s:documentation>
               
</s:annotation>
             
</s:attribute>
             
<s:attributeGroup ref="FlightType"/>
             
<s:attribute name="DeparturePoint">
               
<s:annotation>
                 
<s:documentation>Flight departure point</s:documentation>
               
</s:annotation>
               
<s:simpleType>
                 
<s:restriction base="s:string">
                   
<s:minLength value="2"/>
                 
</s:restriction>
               
</s:simpleType>
             
</s:attribute>
             
<s:attribute name="ArrivalPoint">
               
<s:annotation>
                 
<s:documentation>Flight arrival point</s:documentation>
               
</s:annotation>
               
<s:simpleType>
                 
<s:restriction base="s:string">
                   
<s:minLength value="2"/>
                 
</s:restriction>
               
</s:simpleType>
             
</s:attribute>
           
</s:complexType>
         
</s:element>
         
<s:sequence>
           
<s:annotation>
             
<s:documentation>PNR actions:
booking, change, ticket issue etc.
</s:documentation>
           
</s:annotation>
           
<s:choice>
             
<s:element name="SelectedShopOption" type="SelectedShopOptionType" minOccurs="0"/>
             
<s:element name="BookingIdentity" minOccurs="0">
               
<s:complexType>
                 
<s:complexContent>
                   
<s:extension base="BookingIdentityType">
                     
<s:sequence>
                       
<s:element name="Options" minOccurs="0">
                         
<s:complexType>
                           
<s:attribute name="AutoConfirmation" type="s:boolean">
                             
<s:annotation>
                               
<s:documentation>If true - confirm active segments and SSRs on retrieve booking
Empty means "false"
</s:documentation>
                             
</s:annotation>
                           
</s:attribute>
                           
<s:attribute name="RebookIfCancelled" type="s:boolean">
                             
<s:annotation>
                               
<s:documentation>If true and itinerary was cancelled by CRS - rebook whole itinerary on retrieve booking
Empty means "false"
</s:documentation>
                             
</s:annotation>
                           
</s:attribute>
                           
<s:attribute name="FreeText" type="s:string">
                             
<s:annotation>
                               
<s:documentation>Free text system dependant parameter - for SITA it is an alternative ticketing requestor</s:documentation>
                             
</s:annotation>
                           
</s:attribute>
                           
<s:attribute name="TimeForTicketing" type="s:integer" use="optional">
                             
<s:annotation>
                               
<s:documentation>Time for ticketing in seconds</s:documentation>
                             
</s:annotation>
                           
</s:attribute>
                           
<s:attribute name="CheckConnection" type="s:boolean" use="optional">
                             
<s:annotation>
                               
<s:documentation>If true - check minimal connection time
Empty means "false"
</s:documentation>
                             
</s:annotation>
                           
</s:attribute>
                           
<s:attribute name="IgnorePricing" type="s:boolean" use="optional">
                             
<s:annotation>
                               
<s:documentation>If true - ignore expired or not existing pricing,
if false (default) - reprice if pricing not exists or expired
Empty means "false"
</s:documentation>
                             
</s:annotation>
                           
</s:attribute>
                           
<s:attribute name="IgnoreTicketErrors" type="s:boolean" use="optional">
                             
<s:annotation>
                               
<s:documentation>If true - ignore errors of ticket reading,
if false (default) - show ticket reading errors
Empty means "false"
</s:documentation>
                             
</s:annotation>
                           
</s:attribute>
                         
</s:complexType>
                       
</s:element>
                     
</s:sequence>
                     
<s:attribute name="BookingRef" type="s:string">
                       
<s:annotation>
                         
<s:documentation>BookingRef to apply request only for part of multiPNR. Ignored for all other requests and for non-multi PNRs.
Now implemented for requests:
- Cancel
- Involuntary exchange
for another requests type for multi PNR error will be returned
</s:documentation>
                       
</s:annotation>
                     
</s:attribute>
                   
</s:extension>
                 
</s:complexContent>
               
</s:complexType>
             
</s:element>
           
</s:choice>
           
<s:choice>
             
<s:sequence>
               
<s:element name="EOT" minOccurs="0">
                 
<s:annotation>
                   
<s:documentation>If element is not present, Commit option used for Action by default</s:documentation>
                 
</s:annotation>
                 
<s:complexType>
                   
<s:attribute name="Action" type="ModifyPNRActionType" use="required">
                     
<s:annotation>
                       
<s:documentation>Commit (default option)
                        Ignore
                        Continue
</s:documentation>
                     
</s:annotation>
                   
</s:attribute>
                 
</s:complexType>
               
</s:element>
               
<s:element name="BookingMods" minOccurs="0">
                 
<s:annotation>
                   
<s:documentation>Booking options - element allowed only for create booking request</s:documentation>
                 
</s:annotation>
                 
<s:complexType>
                   
<s:sequence>
                     
<s:element name="BookingMod" type="BookingModType" minOccurs="0" maxOccurs="unbounded"/>
                   
</s:sequence>
                   
<s:attribute name="OverBooking" type="OverBookType">
                     
<s:annotation>
                       
<s:documentation>None used by default</s:documentation>
                     
</s:annotation>
                   
</s:attribute>
                 
</s:complexType>
               
</s:element>
               
<s:element name="Add" type="PNRDataTypeExt" minOccurs="0">
                 
<s:annotation>
                   
<s:documentation>Items to add</s:documentation>
                 
</s:annotation>
               
</s:element>
               
<s:element name="Modify" type="PNRDataType" minOccurs="0">
                 
<s:annotation>
                   
<s:documentation>Items to change</s:documentation>
                 
</s:annotation>
               
</s:element>
               
<s:element name="Cancel" type="CancelType" minOccurs="0">
                 
<s:annotation>
                   
<s:documentation>Items to cancel.
List of references from retrieved PNR
</s:documentation>
                 
</s:annotation>
               
</s:element>
               
<s:element name="PriceItinerary" type="PriceItineraryType" minOccurs="0">
                 
<s:annotation>
                   
<s:documentation>Itinerary pricing options</s:documentation>
                 
</s:annotation>
               
</s:element>
               
<s:element name="Revalidate" type="RevalidateType" minOccurs="0"/>
             
</s:sequence>
             
<s:element name="Issue" type="IssueType" minOccurs="0">
               
<s:annotation>
                 
<s:documentation>Issue tickets and EMD</s:documentation>
               
</s:annotation>
             
</s:element>
             
<s:element name="Display" type="DisplayType" minOccurs="0"/>
             
<s:element name="Divide" minOccurs="0">
               
<s:complexType>
                 
<s:attribute name="PaxRefs" type="strlist" use="required">
                   
<s:annotation>
                     
<s:documentation>List of references to passengers to divide</s:documentation>
                   
</s:annotation>
                 
</s:attribute>
               
</s:complexType>
             
</s:element>
             
<s:element name="Reissue" minOccurs="0">
               
<s:complexType>
                 
<s:choice>
                   
<s:sequence>
                     
<s:element name="Endorsement" minOccurs="0">
                       
<s:complexType>
                         
<s:simpleContent>
                           
<s:extension base="s:string">
                             
<s:attribute name="Replace" type="s:boolean"/>
                           
</s:extension>
                         
</s:simpleContent>
                       
</s:complexType>
                     
</s:element>
                     
<s:element name="Payment" type="PaymentType"/>
                   
</s:sequence>
                   
<s:element name="TicketMods" minOccurs="0">
                     
<s:annotation>
                       
<s:documentation>Request to reissue tickets with individual set of FOP(s)
Implemented only for 1M hosted airlines on direct connection to host
</s:documentation>
                     
</s:annotation>
                     
<s:complexType>
                       
<s:sequence>
                         
<s:element name="TicketMod" maxOccurs="unbounded">
                           
<s:complexType>
                             
<s:sequence>
                               
<s:element name="Payments">
                                 
<s:complexType>
                                   
<s:sequence>
                                     
<s:element name="Payment" type="PaymentType" maxOccurs="unbounded"/>
                                   
</s:sequence>
                                 
</s:complexType>
                               
</s:element>
                             
</s:sequence>
                             
<s:attribute name="TicketRefs" type="strlist">
                               
<s:annotation>
                                 
<s:documentation>List of ticket references this modifier applies to</s:documentation>
                               
</s:annotation>
                             
</s:attribute>
                           
</s:complexType>
                         
</s:element>
                       
</s:sequence>
                     
</s:complexType>
                   
</s:element>
                 
</s:choice>
               
</s:complexType>
             
</s:element>
           
</s:choice>
         
</s:sequence>
       
</s:choice>
     
</s:extension>
   
</s:complexContent>
 
</s:complexType>
</s:element>

element SIG_AirBookRQ/RetrieveBooking
diagram sigws_p24.png
properties
content complex
attributes
Name  Type  Use  Default  Fixed  Annotation
Passenger  derived by: s:string  required      
documentation
Family name of the passenger
CRS  CRSType        
documentation
CRS code
Airline  derived by: s:string        
documentation
Marketing Airline
Flight  derived by: s:string        
documentation
Flight number
Date  s:date        
documentation
Departure date
DeparturePoint  derived by: s:string        
documentation
Flight departure point
ArrivalPoint  derived by: s:string        
documentation
Flight arrival point
annotation
documentation
Look for PNR by passenger and flight data
source <s:element name="RetrieveBooking">
 
<s:annotation>
   
<s:documentation>Look for PNR by passenger and flight data</s:documentation>
 
</s:annotation>
 
<s:complexType>
   
<s:attribute name="Passenger" use="required">
     
<s:annotation>
       
<s:documentation>Family name of the passenger</s:documentation>
     
</s:annotation>
     
<s:simpleType>
       
<s:restriction base="s:string">
         
<s:minLength value="2"/>
         
<s:whiteSpace value="collapse"/>
       
</s:restriction>
     
</s:simpleType>
   
</s:attribute>
   
<s:attribute name="CRS" type="CRSType">
     
<s:annotation>
       
<s:documentation>CRS code</s:documentation>
     
</s:annotation>
   
</s:attribute>
   
<s:attributeGroup ref="FlightType"/>
   
<s:attribute name="DeparturePoint">
     
<s:annotation>
       
<s:documentation>Flight departure point</s:documentation>
     
</s:annotation>
     
<s:simpleType>
       
<s:restriction base="s:string">
         
<s:minLength value="2"/>
       
</s:restriction>
     
</s:simpleType>
   
</s:attribute>
   
<s:attribute name="ArrivalPoint">
     
<s:annotation>
       
<s:documentation>Flight arrival point</s:documentation>
     
</s:annotation>
     
<s:simpleType>
       
<s:restriction base="s:string">
         
<s:minLength value="2"/>
       
</s:restriction>
     
</s:simpleType>
   
</s:attribute>
 
</s:complexType>
</s:element>

attribute SIG_AirBookRQ/RetrieveBooking/@Passenger
type restriction of s:string
properties
use required
facets
Kind Value Annotation
minLength 2
whiteSpace collapse
annotation
documentation
Family name of the passenger
source <s:attribute name="Passenger" use="required">
 
<s:annotation>
   
<s:documentation>Family name of the passenger</s:documentation>
 
</s:annotation>
 
<s:simpleType>
   
<s:restriction base="s:string">
     
<s:minLength value="2"/>
     
<s:whiteSpace value="collapse"/>
   
</s:restriction>
 
</s:simpleType>
</s:attribute>

attribute SIG_AirBookRQ/RetrieveBooking/@CRS
type CRSType
facets
Kind Value Annotation
enumeration 1A
documentation
Amadeus
enumeration 1G
documentation
Galileo
enumeration 1H
documentation
Sirena2000
enumeration 1M
documentation
TAIS CRS
enumeration 1N
enumeration 1S
documentation
Sabre
enumeration S7
documentation
SITA S7
enumeration DP
documentation
Navitaire for DP
enumeration 
documentation
Charter gate
enumeration 
documentation
Aviacenter charter gate
enumeration R3
documentation
SITA R3
enumeration A4
documentation
TAIS CRS for A4
enumeration XS
documentation
SITA CRS
enumeration NDC
documentation
NDC based CRS
enumeration MV
documentation
GRS-MixVel
annotation
documentation
CRS code
source <s:attribute name="CRS" type="CRSType">
 
<s:annotation>
   
<s:documentation>CRS code</s:documentation>
 
</s:annotation>
</s:attribute>

attribute SIG_AirBookRQ/RetrieveBooking/@DeparturePoint
type restriction of s:string
facets
Kind Value Annotation
minLength 2
annotation
documentation
Flight departure point
source <s:attribute name="DeparturePoint">
 
<s:annotation>
   
<s:documentation>Flight departure point</s:documentation>
 
</s:annotation>
 
<s:simpleType>
   
<s:restriction base="s:string">
     
<s:minLength value="2"/>
   
</s:restriction>
 
</s:simpleType>
</s:attribute>

attribute SIG_AirBookRQ/RetrieveBooking/@ArrivalPoint
type restriction of s:string
facets
Kind Value Annotation
minLength 2
annotation
documentation
Flight arrival point
source <s:attribute name="ArrivalPoint">
 
<s:annotation>
   
<s:documentation>Flight arrival point</s:documentation>
 
</s:annotation>
 
<s:simpleType>
   
<s:restriction base="s:string">
     
<s:minLength value="2"/>
   
</s:restriction>
 
</s:simpleType>
</s:attribute>

element SIG_AirBookRQ/SelectedShopOption
diagram sigws_p25.png
type SelectedShopOptionType
properties
minOcc 0
maxOcc 1
content complex
children SelectedItinerary
attributes
Name  Type  Use  Default  Fixed  Annotation
SessionID  s:string  optional      
documentation
SessionID of initial request if different from the current session
OptionRef  s:string  required      
documentation
Reference to the selected shopping option
source <s:element name="SelectedShopOption" type="SelectedShopOptionType" minOccurs="0"/>

element SIG_AirBookRQ/BookingIdentity
diagram sigws_p26.png
type extension of BookingIdentityType
properties
minOcc 0
maxOcc 1
content complex
children Options
attributes
Name  Type  Use  Default  Fixed  Annotation
BookingReference  s:string  required      
documentation
Booking reference from the previous AirBookRQ
LeadPassenger  derived by: s:string        
documentation
Family name of the first passenger
Mandatory only for an Air PNRs booked in CRS 1H
BookingRef  s:string        
documentation
BookingRef to apply request only for part of multiPNR. Ignored for all other requests and for non-multi PNRs.
Now implemented for requests:
- Cancel
- Involuntary exchange
for another requests type for multi PNR error will be returned
source <s:element name="BookingIdentity" minOccurs="0">
 
<s:complexType>
   
<s:complexContent>
     
<s:extension base="BookingIdentityType">
       
<s:sequence>
         
<s:element name="Options" minOccurs="0">
           
<s:complexType>
             
<s:attribute name="AutoConfirmation" type="s:boolean">
               
<s:annotation>
                 
<s:documentation>If true - confirm active segments and SSRs on retrieve booking
Empty means "false"
</s:documentation>
               
</s:annotation>
             
</s:attribute>
             
<s:attribute name="RebookIfCancelled" type="s:boolean">
               
<s:annotation>
                 
<s:documentation>If true and itinerary was cancelled by CRS - rebook whole itinerary on retrieve booking
Empty means "false"
</s:documentation>
               
</s:annotation>
             
</s:attribute>
             
<s:attribute name="FreeText" type="s:string">
               
<s:annotation>
                 
<s:documentation>Free text system dependant parameter - for SITA it is an alternative ticketing requestor</s:documentation>
               
</s:annotation>
             
</s:attribute>
             
<s:attribute name="TimeForTicketing" type="s:integer" use="optional">
               
<s:annotation>
                 
<s:documentation>Time for ticketing in seconds</s:documentation>
               
</s:annotation>
             
</s:attribute>
             
<s:attribute name="CheckConnection" type="s:boolean" use="optional">
               
<s:annotation>
                 
<s:documentation>If true - check minimal connection time
Empty means "false"
</s:documentation>
               
</s:annotation>
             
</s:attribute>
             
<s:attribute name="IgnorePricing" type="s:boolean" use="optional">
               
<s:annotation>
                 
<s:documentation>If true - ignore expired or not existing pricing,
if false (default) - reprice if pricing not exists or expired
Empty means "false"
</s:documentation>
               
</s:annotation>
             
</s:attribute>
             
<s:attribute name="IgnoreTicketErrors" type="s:boolean" use="optional">
               
<s:annotation>
                 
<s:documentation>If true - ignore errors of ticket reading,
if false (default) - show ticket reading errors
Empty means "false"
</s:documentation>
               
</s:annotation>
             
</s:attribute>
           
</s:complexType>
         
</s:element>
       
</s:sequence>
       
<s:attribute name="BookingRef" type="s:string">
         
<s:annotation>
           
<s:documentation>BookingRef to apply request only for part of multiPNR. Ignored for all other requests and for non-multi PNRs.
Now implemented for requests:
- Cancel
- Involuntary exchange
for another requests type for multi PNR error will be returned
</s:documentation>
         
</s:annotation>
       
</s:attribute>
     
</s:extension>
   
</s:complexContent>
 
</s:complexType>
</s:element>

attribute SIG_AirBookRQ/BookingIdentity/@BookingRef
type s:string
annotation
documentation
BookingRef to apply request only for part of multiPNR. Ignored for all other requests and for non-multi PNRs.
Now implemented for requests:
- Cancel
- Involuntary exchange
for another requests type for multi PNR error will be returned
source <s:attribute name="BookingRef" type="s:string">
 
<s:annotation>
   
<s:documentation>BookingRef to apply request only for part of multiPNR. Ignored for all other requests and for non-multi PNRs.
Now implemented for requests:
- Cancel
- Involuntary exchange
for another requests type for multi PNR error will be returned
</s:documentation>
 
</s:annotation>
</s:attribute>

element SIG_AirBookRQ/BookingIdentity/Options
diagram sigws_p27.png
properties
minOcc 0
maxOcc 1
content complex
attributes
Name  Type  Use  Default  Fixed  Annotation
AutoConfirmation  s:boolean        
documentation
If true - confirm active segments and SSRs on retrieve booking
Empty means "false"
RebookIfCancelled  s:boolean        
documentation
If true and itinerary was cancelled by CRS - rebook whole itinerary on retrieve booking
Empty means "false"
FreeText  s:string        
documentation
Free text system dependant parameter - for SITA it is an alternative ticketing requestor
TimeForTicketing  s:integer  optional      
documentation
Time for ticketing in seconds
CheckConnection  s:boolean  optional      
documentation
If true - check minimal connection time
Empty means "false"
IgnorePricing  s:boolean  optional      
documentation
If true - ignore expired or not existing pricing,
if false (default) - reprice if pricing not exists or expired
Empty means "false"
IgnoreTicketErrors  s:boolean  optional      
documentation
If true - ignore errors of ticket reading,
if false (default) - show ticket reading errors
Empty means "false"
source <s:element name="Options" minOccurs="0">
 
<s:complexType>
   
<s:attribute name="AutoConfirmation" type="s:boolean">
     
<s:annotation>
       
<s:documentation>If true - confirm active segments and SSRs on retrieve booking
Empty means "false"
</s:documentation>
     
</s:annotation>
   
</s:attribute>
   
<s:attribute name="RebookIfCancelled" type="s:boolean">
     
<s:annotation>
       
<s:documentation>If true and itinerary was cancelled by CRS - rebook whole itinerary on retrieve booking
Empty means "false"
</s:documentation>
     
</s:annotation>
   
</s:attribute>
   
<s:attribute name="FreeText" type="s:string">
     
<s:annotation>
       
<s:documentation>Free text system dependant parameter - for SITA it is an alternative ticketing requestor</s:documentation>
     
</s:annotation>
   
</s:attribute>
   
<s:attribute name="TimeForTicketing" type="s:integer" use="optional">
     
<s:annotation>
       
<s:documentation>Time for ticketing in seconds</s:documentation>
     
</s:annotation>
   
</s:attribute>
   
<s:attribute name="CheckConnection" type="s:boolean" use="optional">
     
<s:annotation>
       
<s:documentation>If true - check minimal connection time
Empty means "false"
</s:documentation>
     
</s:annotation>
   
</s:attribute>
   
<s:attribute name="IgnorePricing" type="s:boolean" use="optional">
     
<s:annotation>
       
<s:documentation>If true - ignore expired or not existing pricing,
if false (default) - reprice if pricing not exists or expired
Empty means "false"
</s:documentation>
     
</s:annotation>
   
</s:attribute>
   
<s:attribute name="IgnoreTicketErrors" type="s:boolean" use="optional">
     
<s:annotation>
       
<s:documentation>If true - ignore errors of ticket reading,
if false (default) - show ticket reading errors
Empty means "false"
</s:documentation>
     
</s:annotation>
   
</s:attribute>
 
</s:complexType>
</s:element>

attribute SIG_AirBookRQ/BookingIdentity/Options/@AutoConfirmation
type s:boolean
annotation
documentation
If true - confirm active segments and SSRs on retrieve booking
Empty means "false"
source <s:attribute name="AutoConfirmation" type="s:boolean">
 
<s:annotation>
   
<s:documentation>If true - confirm active segments and SSRs on retrieve booking
Empty means "false"
</s:documentation>
 
</s:annotation>
</s:attribute>

attribute SIG_AirBookRQ/BookingIdentity/Options/@RebookIfCancelled
type s:boolean
annotation
documentation
If true and itinerary was cancelled by CRS - rebook whole itinerary on retrieve booking
Empty means "false"
source <s:attribute name="RebookIfCancelled" type="s:boolean">
 
<s:annotation>
   
<s:documentation>If true and itinerary was cancelled by CRS - rebook whole itinerary on retrieve booking
Empty means "false"
</s:documentation>
 
</s:annotation>
</s:attribute>

attribute SIG_AirBookRQ/BookingIdentity/Options/@FreeText
type s:string
annotation
documentation
Free text system dependant parameter - for SITA it is an alternative ticketing requestor
source <s:attribute name="FreeText" type="s:string">
 
<s:annotation>
   
<s:documentation>Free text system dependant parameter - for SITA it is an alternative ticketing requestor</s:documentation>
 
</s:annotation>
</s:attribute>

attribute SIG_AirBookRQ/BookingIdentity/Options/@TimeForTicketing
type s:integer
properties
use optional
annotation
documentation
Time for ticketing in seconds
source <s:attribute name="TimeForTicketing" type="s:integer" use="optional">
 
<s:annotation>
   
<s:documentation>Time for ticketing in seconds</s:documentation>
 
</s:annotation>
</s:attribute>

attribute SIG_AirBookRQ/BookingIdentity/Options/@CheckConnection
type s:boolean
properties
use optional
annotation
documentation
If true - check minimal connection time
Empty means "false"
source <s:attribute name="CheckConnection" type="s:boolean" use="optional">
 
<s:annotation>
   
<s:documentation>If true - check minimal connection time
Empty means "false"
</s:documentation>
 
</s:annotation>
</s:attribute>

attribute SIG_AirBookRQ/BookingIdentity/Options/@IgnorePricing
type s:boolean
properties
use optional
annotation
documentation
If true - ignore expired or not existing pricing,
if false (default) - reprice if pricing not exists or expired
Empty means "false"
source <s:attribute name="IgnorePricing" type="s:boolean" use="optional">
 
<s:annotation>
   
<s:documentation>If true - ignore expired or not existing pricing,
if false (default) - reprice if pricing not exists or expired
Empty means "false"
</s:documentation>
 
</s:annotation>
</s:attribute>

attribute SIG_AirBookRQ/BookingIdentity/Options/@IgnoreTicketErrors
type s:boolean
properties
use optional
annotation
documentation
If true - ignore errors of ticket reading,
if false (default) - show ticket reading errors
Empty means "false"
source <s:attribute name="IgnoreTicketErrors" type="s:boolean" use="optional">
 
<s:annotation>
   
<s:documentation>If true - ignore errors of ticket reading,
if false (default) - show ticket reading errors
Empty means "false"
</s:documentation>
 
</s:annotation>
</s:attribute>

element SIG_AirBookRQ/EOT
diagram sigws_p28.png
properties
minOcc 0
maxOcc 1
content complex
attributes
Name  Type  Use  Default  Fixed  Annotation
Action  ModifyPNRActionType  required      
documentation
Commit (default option)
                        Ignore
                        Continue
annotation
documentation
If element is not present, Commit option used for Action by default
source <s:element name="EOT" minOccurs="0">
 
<s:annotation>
   
<s:documentation>If element is not present, Commit option used for Action by default</s:documentation>
 
</s:annotation>
 
<s:complexType>
   
<s:attribute name="Action" type="ModifyPNRActionType" use="required">
     
<s:annotation>
       
<s:documentation>Commit (default option)
                        Ignore
                        Continue
</s:documentation>
     
</s:annotation>
   
</s:attribute>
 
</s:complexType>
</s:element>

attribute SIG_AirBookRQ/EOT/@Action
type ModifyPNRActionType
properties
use required
facets
Kind Value Annotation
enumeration Commit
enumeration Ignore
enumeration Continue
annotation
documentation
Commit (default option)
                        Ignore
                        Continue
source <s:attribute name="Action" type="ModifyPNRActionType" use="required">
 
<s:annotation>
   
<s:documentation>Commit (default option)
                        Ignore
                        Continue
</s:documentation>
 
</s:annotation>
</s:attribute>

element SIG_AirBookRQ/BookingMods
diagram sigws_p29.png
properties
minOcc 0
maxOcc 1
content complex
children BookingMod
attributes
Name  Type  Use  Default  Fixed  Annotation
OverBooking  OverBookType        
documentation
None used by default
annotation
documentation
Booking options - element allowed only for create booking request
source <s:element name="BookingMods" minOccurs="0">
 
<s:annotation>
   
<s:documentation>Booking options - element allowed only for create booking request</s:documentation>
 
</s:annotation>
 
<s:complexType>
   
<s:sequence>
     
<s:element name="BookingMod" type="BookingModType" minOccurs="0" maxOccurs="unbounded"/>
   
</s:sequence>
   
<s:attribute name="OverBooking" type="OverBookType">
     
<s:annotation>
       
<s:documentation>None used by default</s:documentation>
     
</s:annotation>
   
</s:attribute>
 
</s:complexType>
</s:element>

attribute SIG_AirBookRQ/BookingMods/@OverBooking
type OverBookType
facets
Kind Value Annotation
enumeration None
enumeration OverBook
enumeration OverLimit
annotation
documentation
None used by default
source <s:attribute name="OverBooking" type="OverBookType">
 
<s:annotation>
   
<s:documentation>None used by default</s:documentation>
 
</s:annotation>
</s:attribute>

element SIG_AirBookRQ/BookingMods/BookingMod
diagram sigws_p30.png
type BookingModType
properties
minOcc 0
maxOcc unbounded
content complex
attributes
Name  Type  Use  Default  Fixed  Annotation
BookingRef  s:string  optional      
documentation
Booking reference from shop reply - required for multi PNR mode
Interface  s:string  optional      
documentation
Interface name for booking
source <s:element name="BookingMod" type="BookingModType" minOccurs="0" maxOccurs="unbounded"/>

element SIG_AirBookRQ/Add
diagram sigws_p31.png
type PNRDataTypeExt
properties
minOcc 0
maxOcc 1
content complex
children GeneralInfo Passengers Contacts Remarks Comments OtherServices FlightSegments
annotation
documentation
Items to add
source <s:element name="Add" type="PNRDataTypeExt" minOccurs="0">
 
<s:annotation>
   
<s:documentation>Items to add</s:documentation>
 
</s:annotation>
</s:element>

element SIG_AirBookRQ/Modify
diagram sigws_p32.png
type PNRDataType
properties
minOcc 0
maxOcc 1
content complex
children GeneralInfo Passengers Contacts Remarks Comments OtherServices
annotation
documentation
Items to change
source <s:element name="Modify" type="PNRDataType" minOccurs="0">
 
<s:annotation>
   
<s:documentation>Items to change</s:documentation>
 
</s:annotation>
</s:element>

element SIG_AirBookRQ/Cancel
diagram sigws_p33.png
type CancelType
properties
minOcc 0
maxOcc 1
content complex
attributes
Name  Type  Use  Default  Fixed  Annotation
Tickets  s:boolean  optional      
documentation
True - Void all issued tickets
False - Leave issued tickets when cancel itinerary
None - cancelling ticketed itinerary will fail
Itinerary  s:boolean  optional      
documentation
Cancel entire itinerary. Produce error if tickets issued and no cancelled.
EMD  s:boolean  optional      
documentation
Cancel EMD.
BookingRef  s:string        
documentation
BookingRef to cancal tickets and(or) itinerary for part of multiPNR. Ignored for all other requests and for non-multi PNRs.
DEPRECATED!
Use BookingRef in element BookingIdentity above instead.
annotation
documentation
Items to cancel.
List of references from retrieved PNR
source <s:element name="Cancel" type="CancelType" minOccurs="0">
 
<s:annotation>
   
<s:documentation>Items to cancel.
List of references from retrieved PNR
</s:documentation>
 
</s:annotation>
</s:element>

element SIG_AirBookRQ/PriceItinerary
diagram sigws_p34.png
type PriceItineraryType
properties
minOcc 0
maxOcc 1
content complex
children Payment Discount ExcludeTaxes
attributes
Name  Type  Use  Default  Fixed  Annotation
PriceExchange  s:boolean  optional      
ExchangeType  RefundExchangeType        
Options  s:string        
documentation
Extra pricing options depending on the vendor
annotation
documentation
Itinerary pricing options
source <s:element name="PriceItinerary" type="PriceItineraryType" minOccurs="0">
 
<s:annotation>
   
<s:documentation>Itinerary pricing options</s:documentation>
 
</s:annotation>
</s:element>

element SIG_AirBookRQ/Revalidate
diagram sigws_p35.png
type RevalidateType
properties
minOcc 0
maxOcc 1
content complex
source <s:element name="Revalidate" type="RevalidateType" minOccurs="0"/>

element SIG_AirBookRQ/Issue
diagram sigws_p36.png
type IssueType
properties
minOcc 0
maxOcc 1
content complex
children Payment TicketAttributes TicketMods
attributes
Name  Type  Use  Default  Fixed  Annotation
DocType  derived by: s:string        
documentation
Issue type
ERSPCode  s:string        
documentation
ERSP code
annotation
documentation
Issue tickets and EMD
source <s:element name="Issue" type="IssueType" minOccurs="0">
 
<s:annotation>
   
<s:documentation>Issue tickets and EMD</s:documentation>
 
</s:annotation>
</s:element>

element SIG_AirBookRQ/Display
diagram sigws_p37.png
type DisplayType
properties
minOcc 0
maxOcc 1
content complex
attributes
Name  Type  Use  Default  Fixed  Annotation
ItineraryReceipts  s:boolean        
TicketData  s:boolean        
PNRText  s:boolean  optional      
source <s:element name="Display" type="DisplayType" minOccurs="0"/>

element SIG_AirBookRQ/Divide
diagram sigws_p38.png
properties
minOcc 0
maxOcc 1
content complex
attributes
Name  Type  Use  Default  Fixed  Annotation
PaxRefs  strlist  required      
documentation
List of references to passengers to divide
source <s:element name="Divide" minOccurs="0">
 
<s:complexType>
   
<s:attribute name="PaxRefs" type="strlist" use="required">
     
<s:annotation>
       
<s:documentation>List of references to passengers to divide</s:documentation>
     
</s:annotation>
   
</s:attribute>
 
</s:complexType>
</s:element>

attribute SIG_AirBookRQ/Divide/@PaxRefs
type strlist
properties
use required
annotation
documentation
List of references to passengers to divide
source <s:attribute name="PaxRefs" type="strlist" use="required">
 
<s:annotation>
   
<s:documentation>List of references to passengers to divide</s:documentation>
 
</s:annotation>
</s:attribute>

element SIG_AirBookRQ/Reissue
diagram sigws_p39.png
properties
minOcc 0
maxOcc 1
content complex
children Endorsement Payment TicketMods
source <s:element name="Reissue" minOccurs="0">
 
<s:complexType>
   
<s:choice>
     
<s:sequence>
       
<s:element name="Endorsement" minOccurs="0">
         
<s:complexType>
           
<s:simpleContent>
             
<s:extension base="s:string">
               
<s:attribute name="Replace" type="s:boolean"/>
             
</s:extension>
           
</s:simpleContent>
         
</s:complexType>
       
</s:element>
       
<s:element name="Payment" type="PaymentType"/>
     
</s:sequence>
     
<s:element name="TicketMods" minOccurs="0">
       
<s:annotation>
         
<s:documentation>Request to reissue tickets with individual set of FOP(s)
Implemented only for 1M hosted airlines on direct connection to host
</s:documentation>
       
</s:annotation>
       
<s:complexType>
         
<s:sequence>
           
<s:element name="TicketMod" maxOccurs="unbounded">
             
<s:complexType>
               
<s:sequence>
                 
<s:element name="Payments">
                   
<s:complexType>
                     
<s:sequence>
                       
<s:element name="Payment" type="PaymentType" maxOccurs="unbounded"/>
                     
</s:sequence>
                   
</s:complexType>
                 
</s:element>
               
</s:sequence>
               
<s:attribute name="TicketRefs" type="strlist">
                 
<s:annotation>
                   
<s:documentation>List of ticket references this modifier applies to</s:documentation>
                 
</s:annotation>
               
</s:attribute>
             
</s:complexType>
           
</s:element>
         
</s:sequence>
       
</s:complexType>
     
</s:element>
   
</s:choice>
 
</s:complexType>
</s:element>

element SIG_AirBookRQ/Reissue/Endorsement
diagram sigws_p40.png
type extension of s:string
properties
minOcc 0
maxOcc 1
content complex
attributes
Name  Type  Use  Default  Fixed  Annotation
Replace  s:boolean        
source <s:element name="Endorsement" minOccurs="0">
 
<s:complexType>
   
<s:simpleContent>
     
<s:extension base="s:string">
       
<s:attribute name="Replace" type="s:boolean"/>
     
</s:extension>
   
</s:simpleContent>
 
</s:complexType>
</s:element>

attribute SIG_AirBookRQ/Reissue/Endorsement/@Replace
type s:boolean
source <s:attribute name="Replace" type="s:boolean"/>

element SIG_AirBookRQ/Reissue/Payment
diagram sigws_p41.png
type PaymentType
properties
content complex
children CreditCard Invoice AgentAccount
attributes
Name  Type  Use  Default  Fixed  Annotation
FOP  FOPType  required      
documentation
Form of payment
FOPExt  s:string        
documentation
Form of payment extended data - optional
Currency  s:string  required      
documentation
Currency
Amount  s:decimal  required      
documentation
Payment amount
FreeText  s:string        
documentation
Free text depend of FOP type
source <s:element name="Payment" type="PaymentType"/>

element SIG_AirBookRQ/Reissue/TicketMods
diagram sigws_p42.png
properties
minOcc 0
maxOcc 1
content complex
children TicketMod
annotation
documentation
Request to reissue tickets with individual set of FOP(s)
Implemented only for 1M hosted airlines on direct connection to host
source <s:element name="TicketMods" minOccurs="0">
 
<s:annotation>
   
<s:documentation>Request to reissue tickets with individual set of FOP(s)
Implemented only for 1M hosted airlines on direct connection to host
</s:documentation>
 
</s:annotation>
 
<s:complexType>
   
<s:sequence>
     
<s:element name="TicketMod" maxOccurs="unbounded">
       
<s:complexType>
         
<s:sequence>
           
<s:element name="Payments">
             
<s:complexType>
               
<s:sequence>
                 
<s:element name="Payment" type="PaymentType" maxOccurs="unbounded"/>
               
</s:sequence>
             
</s:complexType>
           
</s:element>
         
</s:sequence>
         
<s:attribute name="TicketRefs" type="strlist">
           
<s:annotation>
             
<s:documentation>List of ticket references this modifier applies to</s:documentation>
           
</s:annotation>
         
</s:attribute>
       
</s:complexType>
     
</s:element>
   
</s:sequence>
 
</s:complexType>
</s:element>

element SIG_AirBookRQ/Reissue/TicketMods/TicketMod
diagram sigws_p43.png
properties
minOcc 1
maxOcc unbounded
content complex
children Payments
attributes
Name  Type  Use  Default  Fixed  Annotation
TicketRefs  strlist        
documentation
List of ticket references this modifier applies to
source <s:element name="TicketMod" maxOccurs="unbounded">
 
<s:complexType>
   
<s:sequence>
     
<s:element name="Payments">
       
<s:complexType>
         
<s:sequence>
           
<s:element name="Payment" type="PaymentType" maxOccurs="unbounded"/>
         
</s:sequence>
       
</s:complexType>
     
</s:element>
   
</s:sequence>
   
<s:attribute name="TicketRefs" type="strlist">
     
<s:annotation>
       
<s:documentation>List of ticket references this modifier applies to</s:documentation>
     
</s:annotation>
   
</s:attribute>
 
</s:complexType>
</s:element>

attribute SIG_AirBookRQ/Reissue/TicketMods/TicketMod/@TicketRefs
type strlist
annotation
documentation
List of ticket references this modifier applies to
source <s:attribute name="TicketRefs" type="strlist">
 
<s:annotation>
   
<s:documentation>List of ticket references this modifier applies to</s:documentation>
 
</s:annotation>
</s:attribute>

element SIG_AirBookRQ/Reissue/TicketMods/TicketMod/Payments
diagram sigws_p44.png
properties
content complex
children Payment
source <s:element name="Payments">
 
<s:complexType>
   
<s:sequence>
     
<s:element name="Payment" type="PaymentType" maxOccurs="unbounded"/>
   
</s:sequence>
 
</s:complexType>
</s:element>

element SIG_AirBookRQ/Reissue/TicketMods/TicketMod/Payments/Payment
diagram sigws_p45.png
type PaymentType
properties
minOcc 1
maxOcc unbounded
content complex
children CreditCard Invoice AgentAccount
attributes
Name  Type  Use  Default  Fixed  Annotation
FOP  FOPType  required      
documentation
Form of payment
FOPExt  s:string        
documentation
Form of payment extended data - optional
Currency  s:string  required      
documentation
Currency
Amount  s:decimal  required      
documentation
Payment amount
FreeText  s:string        
documentation
Free text depend of FOP type
source <s:element name="Payment" type="PaymentType" maxOccurs="unbounded"/>


XML Schema documentation generated by XMLSpy Schema Editor http://www.altova.com/xmlspy