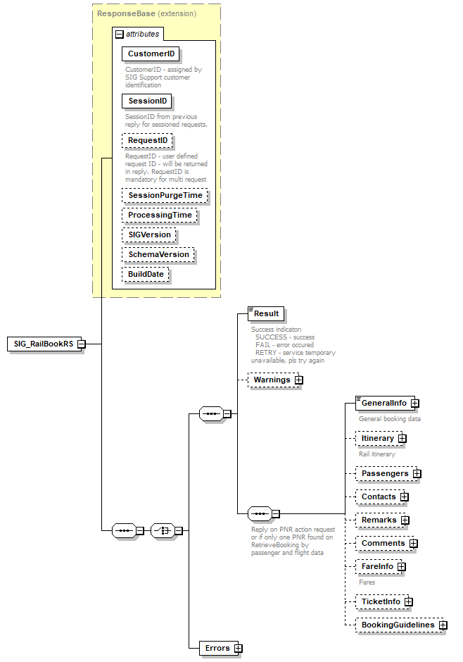
element SIG_RailBookRS
diagram sigws_p214.png
type extension of ResponseBase
properties
content complex
children Result Warnings GeneralInfo Itinerary Passengers Contacts Remarks Comments FareInfo TicketInfo BookingGuidelines Errors
used by
complexType SIG_ResponseType
attributes
Name  Type  Use  Default  Fixed  Annotation
CustomerID  s:string  required      
documentation
CustomerID - assigned by SIG Support customer identification
SessionID  s:string  required      
documentation
SessionID from previous reply for sessioned requests.
RequestID  s:string  optional      
documentation
RequestID - user defined request ID - will be returned in reply. RequestID is mandatory for multi request
SessionPurgeTime  s:duration  optional      
ProcessingTime  s:time  optional      
SIGVersion  s:string  optional      
SchemaVersion  s:string  optional      
BuildDate  s:string  optional      
source <s:element name="SIG_RailBookRS">
 
<s:complexType>
   
<s:complexContent>
     
<s:extension base="ResponseBase">
       
<s:sequence>
         
<s:choice>
           
<s:sequence>
             
<s:element name="Result" type="ResultType">
               
<s:annotation>
                 
<s:documentation>Success indicator:
  SUCCESS - success
  FAIL - error occured
  RETRY - service temporary unavailable, pls try again
</s:documentation>
               
</s:annotation>
             
</s:element>
             
<s:element name="Warnings" type="WarningsType" minOccurs="0"/>
             
<s:sequence>
               
<s:annotation>
                 
<s:documentation>Reply on PNR action request
or if only one PNR found on RetrieveBooking by passenger and flight data
</s:documentation>
               
</s:annotation>
               
<s:element name="GeneralInfo" type="GeneralInfoRSType">
                 
<s:annotation>
                   
<s:documentation>General booking data</s:documentation>
                 
</s:annotation>
               
</s:element>
               
<s:element name="Itinerary" type="RailItineraryType" minOccurs="0">
                 
<s:annotation>
                   
<s:documentation>Rail itinerary</s:documentation>
                 
</s:annotation>
               
</s:element>
               
<s:element name="Passengers" type="PassengersType" minOccurs="0"/>
               
<s:element name="Contacts" type="ContactsType" minOccurs="0"/>
               
<s:element name="Remarks" minOccurs="0">
                 
<s:complexType>
                   
<s:sequence>
                     
<s:element name="Remark" type="RemarkType" maxOccurs="unbounded"/>
                   
</s:sequence>
                 
</s:complexType>
               
</s:element>
               
<s:element name="Comments" minOccurs="0">
                 
<s:complexType>
                   
<s:sequence>
                     
<s:element name="Comment" type="CommentType" maxOccurs="unbounded"/>
                   
</s:sequence>
                 
</s:complexType>
               
</s:element>
               
<s:element name="FareInfo" type="FareInfoType" minOccurs="0">
                 
<s:annotation>
                   
<s:documentation>Fares</s:documentation>
                 
</s:annotation>
               
</s:element>
               
<s:element name="TicketInfo" minOccurs="0">
                 
<s:complexType>
                   
<s:sequence>
                     
<s:element name="Ticket" maxOccurs="unbounded">
                       
<s:complexType>
                         
<s:sequence>
                           
<s:element name="TicketData" minOccurs="0">
                             
<s:complexType>
                               
<s:sequence>
                                 
<s:element name="IssueData">
                                   
<s:complexType>
                                     
<s:attribute name="IssueDate" type="s:date" use="required">
                                       
<s:annotation>
                                         
<s:documentation>Date of issue</s:documentation>
                                       
</s:annotation>
                                     
</s:attribute>
                                     
<s:attribute name="IssueCRS" type="CRSType" use="required">
                                       
<s:annotation>
                                         
<s:documentation>Issuing CRS code</s:documentation>
                                       
</s:annotation>
                                     
</s:attribute>
                                     
<s:attribute name="IssueRLOC" type="s:string">
                                       
<s:annotation>
                                         
<s:documentation>Record locator in issuing CRS</s:documentation>
                                       
</s:annotation>
                                     
</s:attribute>
                                     
<s:attribute name="AirlineRLOC" type="s:string">
                                       
<s:annotation>
                                         
<s:documentation>Record locator of validating carrier</s:documentation>
                                       
</s:annotation>
                                     
</s:attribute>
                                     
<s:attribute name="OriginalIssue" type="s:string">
                                       
<s:annotation>
                                         
<s:documentation>Ticket number of original ticket, if this ticket was exchanged-reissued</s:documentation>
                                       
</s:annotation>
                                     
</s:attribute>
                                     
<s:attribute name="InExchangeFor" type="s:string">
                                       
<s:annotation>
                                         
<s:documentation>Ticket number of original ticket, if this ticket was exchanged-reissued</s:documentation>
                                       
</s:annotation>
                                     
</s:attribute>
                                   
</s:complexType>
                                 
</s:element>
                                 
<s:element name="AgencyData">
                                   
<s:complexType>
                                     
<s:attribute name="IATANumber" type="s:string" use="required"/>
                                     
<s:attribute name="AgencyName" type="s:string" use="required"/>
                                     
<s:attribute name="LocationCode" type="s:string" use="required"/>
                                     
<s:attribute name="LocationName" type="s:string" use="required"/>
                                   
</s:complexType>
                                 
</s:element>
                                 
<s:element name="Passenger" type="PassengerType"/>
                                 
<s:element name="Contact" type="ContactType" minOccurs="0">
                                   
<s:annotation>
                                     
<s:documentation>Passenger contacts</s:documentation>
                                   
</s:annotation>
                                 
</s:element>
                                 
<s:element name="Itinerary" type="RailCouponsItnType">
                                   
<s:annotation>
                                     
<s:documentation>Flight coupons</s:documentation>
                                   
</s:annotation>
                                 
</s:element>
                                 
<s:element name="Price" type="PriceType">
                                   
<s:annotation>
                                     
<s:documentation>Ticket price</s:documentation>
                                   
</s:annotation>
                                 
</s:element>
                                 
<s:element name="Taxes" minOccurs="0">
                                   
<s:annotation>
                                     
<s:documentation>Ticket tax breakdown</s:documentation>
                                   
</s:annotation>
                                   
<s:complexType>
                                     
<s:sequence>
                                       
<s:element name="Tax" maxOccurs="unbounded">
                                         
<s:annotation>
                                           
<s:documentation>Tax information</s:documentation>
                                         
</s:annotation>
                                         
<s:complexType>
                                           
<s:attribute name="Amount" type="s:decimal" use="required">
                                             
<s:annotation>
                                               
<s:documentation>Tax amount</s:documentation>
                                             
</s:annotation>
                                           
</s:attribute>
                                           
<s:attribute name="TicketCode" type="s:string" use="required">
                                             
<s:annotation>
                                               
<s:documentation>Tax Ticket Code</s:documentation>
                                             
</s:annotation>
                                           
</s:attribute>
                                         
</s:complexType>
                                       
</s:element>
                                     
</s:sequence>
                                   
</s:complexType>
                                 
</s:element>
                                 
<s:element name="FareCalculation" type="s:string">
                                   
<s:annotation>
                                     
<s:documentation>Fare Calculation string</s:documentation>
                                   
</s:annotation>
                                 
</s:element>
                                 
<s:element name="FOPData">
                                   
<s:annotation>
                                     
<s:documentation>Form of payment data</s:documentation>
                                   
</s:annotation>
                                   
<s:complexType>
                                     
<s:sequence>
                                       
<s:element name="FOPItem" maxOccurs="unbounded">
                                         
<s:complexType>
                                           
<s:attribute name="FOP" type="FOPType" use="required">
                                             
<s:annotation>
                                               
<s:documentation>FOP code</s:documentation>
                                             
</s:annotation>
                                           
</s:attribute>
                                           
<s:attribute name="Amount" type="s:decimal"/>
                                           
<s:attribute name="Text" type="s:string"/>
                                         
</s:complexType>
                                       
</s:element>
                                     
</s:sequence>
                                   
</s:complexType>
                                 
</s:element>
                                 
<s:element name="Endorsements" minOccurs="0">
                                   
<s:annotation>
                                     
<s:documentation>Ticket endorsements</s:documentation>
                                   
</s:annotation>
                                   
<s:complexType>
                                     
<s:sequence>
                                       
<s:element name="Endorsement" type="s:string" minOccurs="0" maxOccurs="unbounded"/>
                                     
</s:sequence>
                                   
</s:complexType>
                                 
</s:element>
                                 
<s:element name="TourCode" type="s:string" minOccurs="0">
                                   
<s:annotation>
                                     
<s:documentation>Tour code</s:documentation>
                                   
</s:annotation>
                                 
</s:element>
                               
</s:sequence>
                             
</s:complexType>
                           
</s:element>
                           
<s:element name="ItineraryReceipt" type="s:string" minOccurs="0"/>
                           
<s:element name="ETicket" type="s:string" minOccurs="0">
                             
<s:annotation>
                               
<s:documentation>ETicket in Agency accepted form encoded in base64</s:documentation>
                             
</s:annotation>
                           
</s:element>
                         
</s:sequence>
                         
<s:attribute name="TicketRef" type="s:string" use="required">
                           
<s:annotation>
                             
<s:documentation>Reference to this item</s:documentation>
                           
</s:annotation>
                         
</s:attribute>
                         
<s:attribute name="PaxRef" type="s:string" use="required">
                           
<s:annotation>
                             
<s:documentation>Passenger reference</s:documentation>
                           
</s:annotation>
                         
</s:attribute>
                         
<s:attribute name="ReservationRefs" type="strlist" use="required">
                           
<s:annotation>
                             
<s:documentation>References to segment reservations</s:documentation>
                           
</s:annotation>
                         
</s:attribute>
                         
<s:attribute name="FareRef" type="s:string">
                           
<s:annotation>
                             
<s:documentation>Fare reference</s:documentation>
                           
</s:annotation>
                         
</s:attribute>
                         
<s:attribute name="StockProvider" type="s:string" use="required">
                           
<s:annotation>
                             
<s:documentation>Ticket stock provider:
BSP - BSP stock
TCH - TCH stock
nnn - airline stock (nnn - accountig code)
</s:documentation>
                           
</s:annotation>
                         
</s:attribute>
                         
<s:attribute name="TicketNumber" type="s:string" use="optional">
                           
<s:annotation>
                             
<s:documentation>Ticket number including conj suffix, e.g. 5552412345678-79</s:documentation>
                           
</s:annotation>
                         
</s:attribute>
                         
<s:attribute name="ValidatingCarrier" type="s:string" use="optional">
                           
<s:annotation>
                             
<s:documentation>Validating carrier</s:documentation>
                           
</s:annotation>
                         
</s:attribute>
                         
<s:attribute name="AcctgCode" type="s:string" use="optional">
                           
<s:annotation>
                             
<s:documentation>Validating carrier's accounting code</s:documentation>
                           
</s:annotation>
                         
</s:attribute>
                       
</s:complexType>
                     
</s:element>
                   
</s:sequence>
                 
</s:complexType>
               
</s:element>
               
<s:element name="BookingGuidelines" type="BookingGuidelinesType" minOccurs="0"/>
             
</s:sequence>
           
</s:sequence>
           
<s:element name="Errors" type="ErrorsType"/>
         
</s:choice>
       
</s:sequence>
     
</s:extension>
   
</s:complexContent>
 
</s:complexType>
</s:element>

element SIG_RailBookRS/Result
diagram sigws_p215.png
type ResultType
properties
content simple
facets
Kind Value Annotation
enumeration SUCCESS
enumeration FAIL
enumeration RETRY
annotation
documentation
Success indicator:
  SUCCESS - success
  FAIL - error occured
  RETRY - service temporary unavailable, pls try again
source <s:element name="Result" type="ResultType">
 
<s:annotation>
   
<s:documentation>Success indicator:
  SUCCESS - success
  FAIL - error occured
  RETRY - service temporary unavailable, pls try again
</s:documentation>
 
</s:annotation>
</s:element>

element SIG_RailBookRS/Warnings
diagram sigws_p216.png
type WarningsType
properties
minOcc 0
maxOcc 1
content complex
children Warning
source <s:element name="Warnings" type="WarningsType" minOccurs="0"/>

element SIG_RailBookRS/GeneralInfo
diagram sigws_p217.png
type GeneralInfoRSType
properties
content complex
attributes
Name  Type  Use  Default  Fixed  Annotation
TimeLimit  s:dateTime  optional      
documentation
Ticket time limit. Most restrictive condition. Includes timezone shift, e.g. 2012-05-19T16:00:00+04:00
AgencyName  s:string        
documentation
Name of booking Agency.
Will be shown on Check Coupon for rail itineraries.
Tagent  s:string        
documentation
Profile index.
CorpID  s:string        
documentation
Corporate Client ID
CorpTarr  s:string        
BookingReference  s:string  required      
documentation
SIG booking reference
SaleState  derived by: s:string  required      
documentation
Sold - completely sold
PartSold - partially sold
NotSold - not sold
ExchangeInProgress - in exchange transaction
CreationDate  s:dateTime  optional      
documentation
PNR creation data and time. Includes timezone shift, e.g. 2012-05-19T16:00:00+04:00
GroupName  s:string  optional      
documentation
GroupName for group bookings, empty for all other
annotation
documentation
General booking data
source <s:element name="GeneralInfo" type="GeneralInfoRSType">
 
<s:annotation>
   
<s:documentation>General booking data</s:documentation>
 
</s:annotation>
</s:element>

element SIG_RailBookRS/Itinerary
diagram sigws_p218.png
type RailItineraryType
properties
minOcc 0
maxOcc 1
content complex
children RailSegment
annotation
documentation
Rail itinerary
source <s:element name="Itinerary" type="RailItineraryType" minOccurs="0">
 
<s:annotation>
   
<s:documentation>Rail itinerary</s:documentation>
 
</s:annotation>
</s:element>

element SIG_RailBookRS/Passengers
diagram sigws_p219.png
type PassengersType
properties
minOcc 0
maxOcc 1
content complex
children Passenger
source <s:element name="Passengers" type="PassengersType" minOccurs="0"/>

element SIG_RailBookRS/Contacts
diagram sigws_p220.png
type ContactsType
properties
minOcc 0
maxOcc 1
content complex
children Contact
source <s:element name="Contacts" type="ContactsType" minOccurs="0"/>

element SIG_RailBookRS/Remarks
diagram sigws_p221.png
properties
minOcc 0
maxOcc 1
content complex
children Remark
source <s:element name="Remarks" minOccurs="0">
 
<s:complexType>
   
<s:sequence>
     
<s:element name="Remark" type="RemarkType" maxOccurs="unbounded"/>
   
</s:sequence>
 
</s:complexType>
</s:element>

element SIG_RailBookRS/Remarks/Remark
diagram sigws_p222.png
type RemarkType
properties
minOcc 1
maxOcc unbounded
content complex
attributes
Name  Type  Use  Default  Fixed  Annotation
RemarkRef  derived by: s:string        
documentation
Reference to this item
ServiceRef  derived by: s:string        
documentation
Reference to this item
SSRCode  derived by: s:string        
documentation
Industry-standard SSR code
AAS  derived by: s:string        
documentation
Action/advice/status code
Status  derived by: s:string        
documentation
Booking status:
  OK - confirmed
  RQ - waitlisted/requested
  NO - not booked/cancelled
  NS - no seat required
  HX - cancelled
  FL - flown/used
Quantity  s:int        
documentation
Service quantity
FlightRef  s:string        
documentation
Flight segment reference
FlightRefs  strlist        
documentation
Flight segment references
SegmentRef  s:string        
documentation
Reference to non-air segment
ServiceCode  s:string        
documentation
Service code
ServiceType  s:string        
documentation
Service code
ServiceGroup  s:string        
documentation
Service group
ServiceSubgroup  s:string        
documentation
Service subgroup
ServiceName  s:string        
documentation
Service name
Currency  s:string        
documentation
Currency
Price  derived by: s:decimal        
documentation
Price
BaseCurrency  s:string        
documentation
Base currency
BasePrice  derived by: s:decimal        
documentation
Base price
VAT  derived by: s:decimal        
documentation
VAT amount
EMDTaxRate  s:decimal        
documentation
EMD tax rate percent
AgeCat  strlist        
documentation
ADT - adult, CHD - child, ADF - adult+infant
PaxRefs  strlist        
documentation
Passenger references
MinOccurrence  s:decimal        
documentation
Minimum occurrence
MaxOccurrence  s:decimal        
documentation
Maximum occurrence
AutoConfirm  s:string        
documentation
true - automatic confirmation, false - manual confirmation, unknown or empty - unknown behaivor
ConjSvc  s:string        
documentation
Reference to conjuction baggage
TimeLimit  s:dateTime  optional      
documentation
Paid service time limit to sell. Includes timezone shift, e.g. 2012-05-19T16:00:00+04:00
source <s:element name="Remark" type="RemarkType" maxOccurs="unbounded"/>

element SIG_RailBookRS/Comments
diagram sigws_p223.png
properties
minOcc 0
maxOcc 1
content complex
children Comment
source <s:element name="Comments" minOccurs="0">
 
<s:complexType>
   
<s:sequence>
     
<s:element name="Comment" type="CommentType" maxOccurs="unbounded"/>
   
</s:sequence>
 
</s:complexType>
</s:element>

element SIG_RailBookRS/Comments/Comment
diagram sigws_p224.png
type CommentType
properties
minOcc 1
maxOcc unbounded
content complex
attributes
Name  Type  Use  Default  Fixed  Annotation
CommentRef  s:string        
BookingRef  s:string  optional      
documentation
Booking reference from shop reply - if present in multi PNR mode - the comment will be created only in referenced PNR. Ignored for single PNR mode. Not shown in reply - in reply will be set attribute RecordLocator.
RecordLocator  s:string  optional      
documentation
Used only in SIG replies for multiPNR comments - shows locator of PNR, which the comment belongs to. Ignored for requests
source <s:element name="Comment" type="CommentType" maxOccurs="unbounded"/>

element SIG_RailBookRS/FareInfo
diagram sigws_p225.png
type FareInfoType
properties
minOcc 0
maxOcc 1
content complex
children Fares OldFares Ticketing Changes Payment Baggage
annotation
documentation
Fares
source <s:element name="FareInfo" type="FareInfoType" minOccurs="0">
 
<s:annotation>
   
<s:documentation>Fares</s:documentation>
 
</s:annotation>
</s:element>

element SIG_RailBookRS/TicketInfo
diagram sigws_p226.png
properties
minOcc 0
maxOcc 1
content complex
children Ticket
source <s:element name="TicketInfo" minOccurs="0">
 
<s:complexType>
   
<s:sequence>
     
<s:element name="Ticket" maxOccurs="unbounded">
       
<s:complexType>
         
<s:sequence>
           
<s:element name="TicketData" minOccurs="0">
             
<s:complexType>
               
<s:sequence>
                 
<s:element name="IssueData">
                   
<s:complexType>
                     
<s:attribute name="IssueDate" type="s:date" use="required">
                       
<s:annotation>
                         
<s:documentation>Date of issue</s:documentation>
                       
</s:annotation>
                     
</s:attribute>
                     
<s:attribute name="IssueCRS" type="CRSType" use="required">
                       
<s:annotation>
                         
<s:documentation>Issuing CRS code</s:documentation>
                       
</s:annotation>
                     
</s:attribute>
                     
<s:attribute name="IssueRLOC" type="s:string">
                       
<s:annotation>
                         
<s:documentation>Record locator in issuing CRS</s:documentation>
                       
</s:annotation>
                     
</s:attribute>
                     
<s:attribute name="AirlineRLOC" type="s:string">
                       
<s:annotation>
                         
<s:documentation>Record locator of validating carrier</s:documentation>
                       
</s:annotation>
                     
</s:attribute>
                     
<s:attribute name="OriginalIssue" type="s:string">
                       
<s:annotation>
                         
<s:documentation>Ticket number of original ticket, if this ticket was exchanged-reissued</s:documentation>
                       
</s:annotation>
                     
</s:attribute>
                     
<s:attribute name="InExchangeFor" type="s:string">
                       
<s:annotation>
                         
<s:documentation>Ticket number of original ticket, if this ticket was exchanged-reissued</s:documentation>
                       
</s:annotation>
                     
</s:attribute>
                   
</s:complexType>
                 
</s:element>
                 
<s:element name="AgencyData">
                   
<s:complexType>
                     
<s:attribute name="IATANumber" type="s:string" use="required"/>
                     
<s:attribute name="AgencyName" type="s:string" use="required"/>
                     
<s:attribute name="LocationCode" type="s:string" use="required"/>
                     
<s:attribute name="LocationName" type="s:string" use="required"/>
                   
</s:complexType>
                 
</s:element>
                 
<s:element name="Passenger" type="PassengerType"/>
                 
<s:element name="Contact" type="ContactType" minOccurs="0">
                   
<s:annotation>
                     
<s:documentation>Passenger contacts</s:documentation>
                   
</s:annotation>
                 
</s:element>
                 
<s:element name="Itinerary" type="RailCouponsItnType">
                   
<s:annotation>
                     
<s:documentation>Flight coupons</s:documentation>
                   
</s:annotation>
                 
</s:element>
                 
<s:element name="Price" type="PriceType">
                   
<s:annotation>
                     
<s:documentation>Ticket price</s:documentation>
                   
</s:annotation>
                 
</s:element>
                 
<s:element name="Taxes" minOccurs="0">
                   
<s:annotation>
                     
<s:documentation>Ticket tax breakdown</s:documentation>
                   
</s:annotation>
                   
<s:complexType>
                     
<s:sequence>
                       
<s:element name="Tax" maxOccurs="unbounded">
                         
<s:annotation>
                           
<s:documentation>Tax information</s:documentation>
                         
</s:annotation>
                         
<s:complexType>
                           
<s:attribute name="Amount" type="s:decimal" use="required">
                             
<s:annotation>
                               
<s:documentation>Tax amount</s:documentation>
                             
</s:annotation>
                           
</s:attribute>
                           
<s:attribute name="TicketCode" type="s:string" use="required">
                             
<s:annotation>
                               
<s:documentation>Tax Ticket Code</s:documentation>
                             
</s:annotation>
                           
</s:attribute>
                         
</s:complexType>
                       
</s:element>
                     
</s:sequence>
                   
</s:complexType>
                 
</s:element>
                 
<s:element name="FareCalculation" type="s:string">
                   
<s:annotation>
                     
<s:documentation>Fare Calculation string</s:documentation>
                   
</s:annotation>
                 
</s:element>
                 
<s:element name="FOPData">
                   
<s:annotation>
                     
<s:documentation>Form of payment data</s:documentation>
                   
</s:annotation>
                   
<s:complexType>
                     
<s:sequence>
                       
<s:element name="FOPItem" maxOccurs="unbounded">
                         
<s:complexType>
                           
<s:attribute name="FOP" type="FOPType" use="required">
                             
<s:annotation>
                               
<s:documentation>FOP code</s:documentation>
                             
</s:annotation>
                           
</s:attribute>
                           
<s:attribute name="Amount" type="s:decimal"/>
                           
<s:attribute name="Text" type="s:string"/>
                         
</s:complexType>
                       
</s:element>
                     
</s:sequence>
                   
</s:complexType>
                 
</s:element>
                 
<s:element name="Endorsements" minOccurs="0">
                   
<s:annotation>
                     
<s:documentation>Ticket endorsements</s:documentation>
                   
</s:annotation>
                   
<s:complexType>
                     
<s:sequence>
                       
<s:element name="Endorsement" type="s:string" minOccurs="0" maxOccurs="unbounded"/>
                     
</s:sequence>
                   
</s:complexType>
                 
</s:element>
                 
<s:element name="TourCode" type="s:string" minOccurs="0">
                   
<s:annotation>
                     
<s:documentation>Tour code</s:documentation>
                   
</s:annotation>
                 
</s:element>
               
</s:sequence>
             
</s:complexType>
           
</s:element>
           
<s:element name="ItineraryReceipt" type="s:string" minOccurs="0"/>
           
<s:element name="ETicket" type="s:string" minOccurs="0">
             
<s:annotation>
               
<s:documentation>ETicket in Agency accepted form encoded in base64</s:documentation>
             
</s:annotation>
           
</s:element>
         
</s:sequence>
         
<s:attribute name="TicketRef" type="s:string" use="required">
           
<s:annotation>
             
<s:documentation>Reference to this item</s:documentation>
           
</s:annotation>
         
</s:attribute>
         
<s:attribute name="PaxRef" type="s:string" use="required">
           
<s:annotation>
             
<s:documentation>Passenger reference</s:documentation>
           
</s:annotation>
         
</s:attribute>
         
<s:attribute name="ReservationRefs" type="strlist" use="required">
           
<s:annotation>
             
<s:documentation>References to segment reservations</s:documentation>
           
</s:annotation>
         
</s:attribute>
         
<s:attribute name="FareRef" type="s:string">
           
<s:annotation>
             
<s:documentation>Fare reference</s:documentation>
           
</s:annotation>
         
</s:attribute>
         
<s:attribute name="StockProvider" type="s:string" use="required">
           
<s:annotation>
             
<s:documentation>Ticket stock provider:
BSP - BSP stock
TCH - TCH stock
nnn - airline stock (nnn - accountig code)
</s:documentation>
           
</s:annotation>
         
</s:attribute>
         
<s:attribute name="TicketNumber" type="s:string" use="optional">
           
<s:annotation>
             
<s:documentation>Ticket number including conj suffix, e.g. 5552412345678-79</s:documentation>
           
</s:annotation>
         
</s:attribute>
         
<s:attribute name="ValidatingCarrier" type="s:string" use="optional">
           
<s:annotation>
             
<s:documentation>Validating carrier</s:documentation>
           
</s:annotation>
         
</s:attribute>
         
<s:attribute name="AcctgCode" type="s:string" use="optional">
           
<s:annotation>
             
<s:documentation>Validating carrier's accounting code</s:documentation>
           
</s:annotation>
         
</s:attribute>
       
</s:complexType>
     
</s:element>
   
</s:sequence>
 
</s:complexType>
</s:element>

element SIG_RailBookRS/TicketInfo/Ticket
diagram sigws_p227.png
properties
minOcc 1
maxOcc unbounded
content complex
children TicketData ItineraryReceipt ETicket
attributes
Name  Type  Use  Default  Fixed  Annotation
TicketRef  s:string  required      
documentation
Reference to this item
PaxRef  s:string  required      
documentation
Passenger reference
ReservationRefs  strlist  required      
documentation
References to segment reservations
FareRef  s:string        
documentation
Fare reference
StockProvider  s:string  required      
documentation
Ticket stock provider:
BSP - BSP stock
TCH - TCH stock
nnn - airline stock (nnn - accountig code)
TicketNumber  s:string  optional      
documentation
Ticket number including conj suffix, e.g. 5552412345678-79
ValidatingCarrier  s:string  optional      
documentation
Validating carrier
AcctgCode  s:string  optional      
documentation
Validating carrier's accounting code
source <s:element name="Ticket" maxOccurs="unbounded">
 
<s:complexType>
   
<s:sequence>
     
<s:element name="TicketData" minOccurs="0">
       
<s:complexType>
         
<s:sequence>
           
<s:element name="IssueData">
             
<s:complexType>
               
<s:attribute name="IssueDate" type="s:date" use="required">
                 
<s:annotation>
                   
<s:documentation>Date of issue</s:documentation>
                 
</s:annotation>
               
</s:attribute>
               
<s:attribute name="IssueCRS" type="CRSType" use="required">
                 
<s:annotation>
                   
<s:documentation>Issuing CRS code</s:documentation>
                 
</s:annotation>
               
</s:attribute>
               
<s:attribute name="IssueRLOC" type="s:string">
                 
<s:annotation>
                   
<s:documentation>Record locator in issuing CRS</s:documentation>
                 
</s:annotation>
               
</s:attribute>
               
<s:attribute name="AirlineRLOC" type="s:string">
                 
<s:annotation>
                   
<s:documentation>Record locator of validating carrier</s:documentation>
                 
</s:annotation>
               
</s:attribute>
               
<s:attribute name="OriginalIssue" type="s:string">
                 
<s:annotation>
                   
<s:documentation>Ticket number of original ticket, if this ticket was exchanged-reissued</s:documentation>
                 
</s:annotation>
               
</s:attribute>
               
<s:attribute name="InExchangeFor" type="s:string">
                 
<s:annotation>
                   
<s:documentation>Ticket number of original ticket, if this ticket was exchanged-reissued</s:documentation>
                 
</s:annotation>
               
</s:attribute>
             
</s:complexType>
           
</s:element>
           
<s:element name="AgencyData">
             
<s:complexType>
               
<s:attribute name="IATANumber" type="s:string" use="required"/>
               
<s:attribute name="AgencyName" type="s:string" use="required"/>
               
<s:attribute name="LocationCode" type="s:string" use="required"/>
               
<s:attribute name="LocationName" type="s:string" use="required"/>
             
</s:complexType>
           
</s:element>
           
<s:element name="Passenger" type="PassengerType"/>
           
<s:element name="Contact" type="ContactType" minOccurs="0">
             
<s:annotation>
               
<s:documentation>Passenger contacts</s:documentation>
             
</s:annotation>
           
</s:element>
           
<s:element name="Itinerary" type="RailCouponsItnType">
             
<s:annotation>
               
<s:documentation>Flight coupons</s:documentation>
             
</s:annotation>
           
</s:element>
           
<s:element name="Price" type="PriceType">
             
<s:annotation>
               
<s:documentation>Ticket price</s:documentation>
             
</s:annotation>
           
</s:element>
           
<s:element name="Taxes" minOccurs="0">
             
<s:annotation>
               
<s:documentation>Ticket tax breakdown</s:documentation>
             
</s:annotation>
             
<s:complexType>
               
<s:sequence>
                 
<s:element name="Tax" maxOccurs="unbounded">
                   
<s:annotation>
                     
<s:documentation>Tax information</s:documentation>
                   
</s:annotation>
                   
<s:complexType>
                     
<s:attribute name="Amount" type="s:decimal" use="required">
                       
<s:annotation>
                         
<s:documentation>Tax amount</s:documentation>
                       
</s:annotation>
                     
</s:attribute>
                     
<s:attribute name="TicketCode" type="s:string" use="required">
                       
<s:annotation>
                         
<s:documentation>Tax Ticket Code</s:documentation>
                       
</s:annotation>
                     
</s:attribute>
                   
</s:complexType>
                 
</s:element>
               
</s:sequence>
             
</s:complexType>
           
</s:element>
           
<s:element name="FareCalculation" type="s:string">
             
<s:annotation>
               
<s:documentation>Fare Calculation string</s:documentation>
             
</s:annotation>
           
</s:element>
           
<s:element name="FOPData">
             
<s:annotation>
               
<s:documentation>Form of payment data</s:documentation>
             
</s:annotation>
             
<s:complexType>
               
<s:sequence>
                 
<s:element name="FOPItem" maxOccurs="unbounded">
                   
<s:complexType>
                     
<s:attribute name="FOP" type="FOPType" use="required">
                       
<s:annotation>
                         
<s:documentation>FOP code</s:documentation>
                       
</s:annotation>
                     
</s:attribute>
                     
<s:attribute name="Amount" type="s:decimal"/>
                     
<s:attribute name="Text" type="s:string"/>
                   
</s:complexType>
                 
</s:element>
               
</s:sequence>
             
</s:complexType>
           
</s:element>
           
<s:element name="Endorsements" minOccurs="0">
             
<s:annotation>
               
<s:documentation>Ticket endorsements</s:documentation>
             
</s:annotation>
             
<s:complexType>
               
<s:sequence>
                 
<s:element name="Endorsement" type="s:string" minOccurs="0" maxOccurs="unbounded"/>
               
</s:sequence>
             
</s:complexType>
           
</s:element>
           
<s:element name="TourCode" type="s:string" minOccurs="0">
             
<s:annotation>
               
<s:documentation>Tour code</s:documentation>
             
</s:annotation>
           
</s:element>
         
</s:sequence>
       
</s:complexType>
     
</s:element>
     
<s:element name="ItineraryReceipt" type="s:string" minOccurs="0"/>
     
<s:element name="ETicket" type="s:string" minOccurs="0">
       
<s:annotation>
         
<s:documentation>ETicket in Agency accepted form encoded in base64</s:documentation>
       
</s:annotation>
     
</s:element>
   
</s:sequence>
   
<s:attribute name="TicketRef" type="s:string" use="required">
     
<s:annotation>
       
<s:documentation>Reference to this item</s:documentation>
     
</s:annotation>
   
</s:attribute>
   
<s:attribute name="PaxRef" type="s:string" use="required">
     
<s:annotation>
       
<s:documentation>Passenger reference</s:documentation>
     
</s:annotation>
   
</s:attribute>
   
<s:attribute name="ReservationRefs" type="strlist" use="required">
     
<s:annotation>
       
<s:documentation>References to segment reservations</s:documentation>
     
</s:annotation>
   
</s:attribute>
   
<s:attribute name="FareRef" type="s:string">
     
<s:annotation>
       
<s:documentation>Fare reference</s:documentation>
     
</s:annotation>
   
</s:attribute>
   
<s:attribute name="StockProvider" type="s:string" use="required">
     
<s:annotation>
       
<s:documentation>Ticket stock provider:
BSP - BSP stock
TCH - TCH stock
nnn - airline stock (nnn - accountig code)
</s:documentation>
     
</s:annotation>
   
</s:attribute>
   
<s:attribute name="TicketNumber" type="s:string" use="optional">
     
<s:annotation>
       
<s:documentation>Ticket number including conj suffix, e.g. 5552412345678-79</s:documentation>
     
</s:annotation>
   
</s:attribute>
   
<s:attribute name="ValidatingCarrier" type="s:string" use="optional">
     
<s:annotation>
       
<s:documentation>Validating carrier</s:documentation>
     
</s:annotation>
   
</s:attribute>
   
<s:attribute name="AcctgCode" type="s:string" use="optional">
     
<s:annotation>
       
<s:documentation>Validating carrier's accounting code</s:documentation>
     
</s:annotation>
   
</s:attribute>
 
</s:complexType>
</s:element>

attribute SIG_RailBookRS/TicketInfo/Ticket/@TicketRef
type s:string
properties
use required
annotation
documentation
Reference to this item
source <s:attribute name="TicketRef" type="s:string" use="required">
 
<s:annotation>
   
<s:documentation>Reference to this item</s:documentation>
 
</s:annotation>
</s:attribute>

attribute SIG_RailBookRS/TicketInfo/Ticket/@PaxRef
type s:string
properties
use required
annotation
documentation
Passenger reference
source <s:attribute name="PaxRef" type="s:string" use="required">
 
<s:annotation>
   
<s:documentation>Passenger reference</s:documentation>
 
</s:annotation>
</s:attribute>

attribute SIG_RailBookRS/TicketInfo/Ticket/@ReservationRefs
type strlist
properties
use required
annotation
documentation
References to segment reservations
source <s:attribute name="ReservationRefs" type="strlist" use="required">
 
<s:annotation>
   
<s:documentation>References to segment reservations</s:documentation>
 
</s:annotation>
</s:attribute>

attribute SIG_RailBookRS/TicketInfo/Ticket/@FareRef
type s:string
annotation
documentation
Fare reference
source <s:attribute name="FareRef" type="s:string">
 
<s:annotation>
   
<s:documentation>Fare reference</s:documentation>
 
</s:annotation>
</s:attribute>

attribute SIG_RailBookRS/TicketInfo/Ticket/@StockProvider
type s:string
properties
use required
annotation
documentation
Ticket stock provider:
BSP - BSP stock
TCH - TCH stock
nnn - airline stock (nnn - accountig code)
source <s:attribute name="StockProvider" type="s:string" use="required">
 
<s:annotation>
   
<s:documentation>Ticket stock provider:
BSP - BSP stock
TCH - TCH stock
nnn - airline stock (nnn - accountig code)
</s:documentation>
 
</s:annotation>
</s:attribute>

attribute SIG_RailBookRS/TicketInfo/Ticket/@TicketNumber
type s:string
properties
use optional
annotation
documentation
Ticket number including conj suffix, e.g. 5552412345678-79
source <s:attribute name="TicketNumber" type="s:string" use="optional">
 
<s:annotation>
   
<s:documentation>Ticket number including conj suffix, e.g. 5552412345678-79</s:documentation>
 
</s:annotation>
</s:attribute>

attribute SIG_RailBookRS/TicketInfo/Ticket/@ValidatingCarrier
type s:string
properties
use optional
annotation
documentation
Validating carrier
source <s:attribute name="ValidatingCarrier" type="s:string" use="optional">
 
<s:annotation>
   
<s:documentation>Validating carrier</s:documentation>
 
</s:annotation>
</s:attribute>

attribute SIG_RailBookRS/TicketInfo/Ticket/@AcctgCode
type s:string
properties
use optional
annotation
documentation
Validating carrier's accounting code
source <s:attribute name="AcctgCode" type="s:string" use="optional">
 
<s:annotation>
   
<s:documentation>Validating carrier's accounting code</s:documentation>
 
</s:annotation>
</s:attribute>

element SIG_RailBookRS/TicketInfo/Ticket/TicketData
diagram sigws_p228.png
properties
minOcc 0
maxOcc 1
content complex
children IssueData AgencyData Passenger Contact Itinerary Price Taxes FareCalculation FOPData Endorsements TourCode
source <s:element name="TicketData" minOccurs="0">
 
<s:complexType>
   
<s:sequence>
     
<s:element name="IssueData">
       
<s:complexType>
         
<s:attribute name="IssueDate" type="s:date" use="required">
           
<s:annotation>
             
<s:documentation>Date of issue</s:documentation>
           
</s:annotation>
         
</s:attribute>
         
<s:attribute name="IssueCRS" type="CRSType" use="required">
           
<s:annotation>
             
<s:documentation>Issuing CRS code</s:documentation>
           
</s:annotation>
         
</s:attribute>
         
<s:attribute name="IssueRLOC" type="s:string">
           
<s:annotation>
             
<s:documentation>Record locator in issuing CRS</s:documentation>
           
</s:annotation>
         
</s:attribute>
         
<s:attribute name="AirlineRLOC" type="s:string">
           
<s:annotation>
             
<s:documentation>Record locator of validating carrier</s:documentation>
           
</s:annotation>
         
</s:attribute>
         
<s:attribute name="OriginalIssue" type="s:string">
           
<s:annotation>
             
<s:documentation>Ticket number of original ticket, if this ticket was exchanged-reissued</s:documentation>
           
</s:annotation>
         
</s:attribute>
         
<s:attribute name="InExchangeFor" type="s:string">
           
<s:annotation>
             
<s:documentation>Ticket number of original ticket, if this ticket was exchanged-reissued</s:documentation>
           
</s:annotation>
         
</s:attribute>
       
</s:complexType>
     
</s:element>
     
<s:element name="AgencyData">
       
<s:complexType>
         
<s:attribute name="IATANumber" type="s:string" use="required"/>
         
<s:attribute name="AgencyName" type="s:string" use="required"/>
         
<s:attribute name="LocationCode" type="s:string" use="required"/>
         
<s:attribute name="LocationName" type="s:string" use="required"/>
       
</s:complexType>
     
</s:element>
     
<s:element name="Passenger" type="PassengerType"/>
     
<s:element name="Contact" type="ContactType" minOccurs="0">
       
<s:annotation>
         
<s:documentation>Passenger contacts</s:documentation>
       
</s:annotation>
     
</s:element>
     
<s:element name="Itinerary" type="RailCouponsItnType">
       
<s:annotation>
         
<s:documentation>Flight coupons</s:documentation>
       
</s:annotation>
     
</s:element>
     
<s:element name="Price" type="PriceType">
       
<s:annotation>
         
<s:documentation>Ticket price</s:documentation>
       
</s:annotation>
     
</s:element>
     
<s:element name="Taxes" minOccurs="0">
       
<s:annotation>
         
<s:documentation>Ticket tax breakdown</s:documentation>
       
</s:annotation>
       
<s:complexType>
         
<s:sequence>
           
<s:element name="Tax" maxOccurs="unbounded">
             
<s:annotation>
               
<s:documentation>Tax information</s:documentation>
             
</s:annotation>
             
<s:complexType>
               
<s:attribute name="Amount" type="s:decimal" use="required">
                 
<s:annotation>
                   
<s:documentation>Tax amount</s:documentation>
                 
</s:annotation>
               
</s:attribute>
               
<s:attribute name="TicketCode" type="s:string" use="required">
                 
<s:annotation>
                   
<s:documentation>Tax Ticket Code</s:documentation>
                 
</s:annotation>
               
</s:attribute>
             
</s:complexType>
           
</s:element>
         
</s:sequence>
       
</s:complexType>
     
</s:element>
     
<s:element name="FareCalculation" type="s:string">
       
<s:annotation>
         
<s:documentation>Fare Calculation string</s:documentation>
       
</s:annotation>
     
</s:element>
     
<s:element name="FOPData">
       
<s:annotation>
         
<s:documentation>Form of payment data</s:documentation>
       
</s:annotation>
       
<s:complexType>
         
<s:sequence>
           
<s:element name="FOPItem" maxOccurs="unbounded">
             
<s:complexType>
               
<s:attribute name="FOP" type="FOPType" use="required">
                 
<s:annotation>
                   
<s:documentation>FOP code</s:documentation>
                 
</s:annotation>
               
</s:attribute>
               
<s:attribute name="Amount" type="s:decimal"/>
               
<s:attribute name="Text" type="s:string"/>
             
</s:complexType>
           
</s:element>
         
</s:sequence>
       
</s:complexType>
     
</s:element>
     
<s:element name="Endorsements" minOccurs="0">
       
<s:annotation>
         
<s:documentation>Ticket endorsements</s:documentation>
       
</s:annotation>
       
<s:complexType>
         
<s:sequence>
           
<s:element name="Endorsement" type="s:string" minOccurs="0" maxOccurs="unbounded"/>
         
</s:sequence>
       
</s:complexType>
     
</s:element>
     
<s:element name="TourCode" type="s:string" minOccurs="0">
       
<s:annotation>
         
<s:documentation>Tour code</s:documentation>
       
</s:annotation>
     
</s:element>
   
</s:sequence>
 
</s:complexType>
</s:element>

element SIG_RailBookRS/TicketInfo/Ticket/TicketData/IssueData
diagram sigws_p229.png
properties
content complex
attributes
Name  Type  Use  Default  Fixed  Annotation
IssueDate  s:date  required      
documentation
Date of issue
IssueCRS  CRSType  required      
documentation
Issuing CRS code
IssueRLOC  s:string        
documentation
Record locator in issuing CRS
AirlineRLOC  s:string        
documentation
Record locator of validating carrier
OriginalIssue  s:string        
documentation
Ticket number of original ticket, if this ticket was exchanged-reissued
InExchangeFor  s:string        
documentation
Ticket number of original ticket, if this ticket was exchanged-reissued
source <s:element name="IssueData">
 
<s:complexType>
   
<s:attribute name="IssueDate" type="s:date" use="required">
     
<s:annotation>
       
<s:documentation>Date of issue</s:documentation>
     
</s:annotation>
   
</s:attribute>
   
<s:attribute name="IssueCRS" type="CRSType" use="required">
     
<s:annotation>
       
<s:documentation>Issuing CRS code</s:documentation>
     
</s:annotation>
   
</s:attribute>
   
<s:attribute name="IssueRLOC" type="s:string">
     
<s:annotation>
       
<s:documentation>Record locator in issuing CRS</s:documentation>
     
</s:annotation>
   
</s:attribute>
   
<s:attribute name="AirlineRLOC" type="s:string">
     
<s:annotation>
       
<s:documentation>Record locator of validating carrier</s:documentation>
     
</s:annotation>
   
</s:attribute>
   
<s:attribute name="OriginalIssue" type="s:string">
     
<s:annotation>
       
<s:documentation>Ticket number of original ticket, if this ticket was exchanged-reissued</s:documentation>
     
</s:annotation>
   
</s:attribute>
   
<s:attribute name="InExchangeFor" type="s:string">
     
<s:annotation>
       
<s:documentation>Ticket number of original ticket, if this ticket was exchanged-reissued</s:documentation>
     
</s:annotation>
   
</s:attribute>
 
</s:complexType>
</s:element>

attribute SIG_RailBookRS/TicketInfo/Ticket/TicketData/IssueData/@IssueDate
type s:date
properties
use required
annotation
documentation
Date of issue
source <s:attribute name="IssueDate" type="s:date" use="required">
 
<s:annotation>
   
<s:documentation>Date of issue</s:documentation>
 
</s:annotation>
</s:attribute>

attribute SIG_RailBookRS/TicketInfo/Ticket/TicketData/IssueData/@IssueCRS
type CRSType
properties
use required
facets
Kind Value Annotation
enumeration 1A
documentation
Amadeus
enumeration 1G
documentation
Galileo
enumeration 1H
documentation
Sirena2000
enumeration 1M
documentation
TAIS CRS
enumeration 1N
enumeration 1S
documentation
Sabre
enumeration S7
documentation
SITA S7
enumeration DP
documentation
Navitaire for DP
enumeration 
documentation
Charter gate
enumeration 
documentation
Aviacenter charter gate
enumeration R3
documentation
SITA R3
enumeration A4
documentation
TAIS CRS for A4
enumeration XS
documentation
SITA CRS
enumeration NDC
documentation
NDC based CRS
enumeration MV
documentation
GRS-MixVel
annotation
documentation
Issuing CRS code
source <s:attribute name="IssueCRS" type="CRSType" use="required">
 
<s:annotation>
   
<s:documentation>Issuing CRS code</s:documentation>
 
</s:annotation>
</s:attribute>

attribute SIG_RailBookRS/TicketInfo/Ticket/TicketData/IssueData/@IssueRLOC
type s:string
annotation
documentation
Record locator in issuing CRS
source <s:attribute name="IssueRLOC" type="s:string">
 
<s:annotation>
   
<s:documentation>Record locator in issuing CRS</s:documentation>
 
</s:annotation>
</s:attribute>

attribute SIG_RailBookRS/TicketInfo/Ticket/TicketData/IssueData/@AirlineRLOC
type s:string
annotation
documentation
Record locator of validating carrier
source <s:attribute name="AirlineRLOC" type="s:string">
 
<s:annotation>
   
<s:documentation>Record locator of validating carrier</s:documentation>
 
</s:annotation>
</s:attribute>

attribute SIG_RailBookRS/TicketInfo/Ticket/TicketData/IssueData/@OriginalIssue
type s:string
annotation
documentation
Ticket number of original ticket, if this ticket was exchanged-reissued
source <s:attribute name="OriginalIssue" type="s:string">
 
<s:annotation>
   
<s:documentation>Ticket number of original ticket, if this ticket was exchanged-reissued</s:documentation>
 
</s:annotation>
</s:attribute>

attribute SIG_RailBookRS/TicketInfo/Ticket/TicketData/IssueData/@InExchangeFor
type s:string
annotation
documentation
Ticket number of original ticket, if this ticket was exchanged-reissued
source <s:attribute name="InExchangeFor" type="s:string">
 
<s:annotation>
   
<s:documentation>Ticket number of original ticket, if this ticket was exchanged-reissued</s:documentation>
 
</s:annotation>
</s:attribute>

element SIG_RailBookRS/TicketInfo/Ticket/TicketData/AgencyData
diagram sigws_p230.png
properties
content complex
attributes
Name  Type  Use  Default  Fixed  Annotation
IATANumber  s:string  required      
AgencyName  s:string  required      
LocationCode  s:string  required      
LocationName  s:string  required      
source <s:element name="AgencyData">
 
<s:complexType>
   
<s:attribute name="IATANumber" type="s:string" use="required"/>
   
<s:attribute name="AgencyName" type="s:string" use="required"/>
   
<s:attribute name="LocationCode" type="s:string" use="required"/>
   
<s:attribute name="LocationName" type="s:string" use="required"/>
 
</s:complexType>
</s:element>

attribute SIG_RailBookRS/TicketInfo/Ticket/TicketData/AgencyData/@IATANumber
type s:string
properties
use required
source <s:attribute name="IATANumber" type="s:string" use="required"/>

attribute SIG_RailBookRS/TicketInfo/Ticket/TicketData/AgencyData/@AgencyName
type s:string
properties
use required
source <s:attribute name="AgencyName" type="s:string" use="required"/>

attribute SIG_RailBookRS/TicketInfo/Ticket/TicketData/AgencyData/@LocationCode
type s:string
properties
use required
source <s:attribute name="LocationCode" type="s:string" use="required"/>

attribute SIG_RailBookRS/TicketInfo/Ticket/TicketData/AgencyData/@LocationName
type s:string
properties
use required
source <s:attribute name="LocationName" type="s:string" use="required"/>

element SIG_RailBookRS/TicketInfo/Ticket/TicketData/Passenger
diagram sigws_p231.png
type PassengerType
properties
content complex
attributes
Name  Type  Use  Default  Fixed  Annotation
Title  derived by: s:string  required      
documentation
Passenger title: MR/MRS
LastName  derived by: s:string  required      
documentation
Family name
FirstName  s:string  required      
documentation
Given name
PaxRef  s:string  required      
documentation
Reference to this item
AgeType  AgeCatType  required      
documentation
ADT - adult, CHD - Child. INF - Infant
AdultRef  s:string        
documentation
IN REPLIES ONLY!!! For an infant passengers only - reference to the adult passenger the infant is traveling with. IGNORED IN REQUESTS!!!
PaxID  s:string        
documentation
IN REPLIES ONLY!!! For 1M PNRs only - unique passenger ID within CRS. IGNORED IN REQUESTS!!!
PTC  strlist        
documentation
Industry-standard Passenger Type Code or list of codes
ExtraSeats  s:positiveInteger  optional      
documentation
Extra seat count.
BasementDoc  s:string  optional      
documentation
PTC connected document.
DOB  s:date        
documentation
Date of birth
Is mandatory for child and infant.
DocType  s:string  optional      
documentation
Travel document type.
Possible values Code-Meaning (russian codes accepted as well):
ВБ-военный билет
ВЖ-вид на жительство
ВУЛ-временное удостоверение личности
ДП-дипломатический паспорт
НП-национальный паспорт
ПМ-паспорт моряка
ПС-общегражданский паспорт
ПСП-общегражданский заграничный паспорт
СВВ-свидетельство на возвращение в страны снг
СП-служебный паспорт
СПО-справка об освобождении из мест лишения свободы
СПУ-справка об утере паспорта
СР-свидетельство о рождении

VB-military id
VV-residency permit
VUL-interim certificate
DP-diplomatic passport
NP-national passport
PM-seaman's book
PS-russian national passport
PSP-russian passport
CVV-certificate of return to cis countries
SP-service passport
SPO-certificate of release from prison
SPU-certificate of passport loss
SR-birth certificate
If empty - will be set automatically using other document data.
DocCountry  derived by: s:string        
documentation
Travel document issue country
DocNumber  s:string  optional      
documentation
Travel document number
DocExpiration  s:date        
documentation
Travel document expiration
FFPAirline  s:string  optional      
documentation
FFP Program airline
FFPAccount  s:string  optional      
documentation
FFP Account (card) number
FFPType  derived by: s:string  optional      
documentation
Frequent Flyer Program usage type - Reward or class Upgrade
If empty - by default - miles acquisition
FFPHolder  s:string  optional      
documentation
FFP Card holder
POB  s:string  optional      
documentation
Traveller place of birth (mandatory for a rail itinerary, ignored for an air PNRs)
source <s:element name="Passenger" type="PassengerType"/>

element SIG_RailBookRS/TicketInfo/Ticket/TicketData/Contact
diagram sigws_p232.png
type ContactType
properties
minOcc 0
maxOcc 1
content complex
attributes
Name  Type  Use  Default  Fixed  Annotation
ContactRef  s:string  required      
documentation
Reference to this item
PaxRef  s:string        
documentation
Passenger reference
TypeOfContact  derived by: s:string  required      
documentation

              Contact type:
              Address
              Business phone
              Home phone
              Mobile phone
              Email
              Customer number
              Contact person
              Agent
              Unknown
           
annotation
documentation
Passenger contacts
source <s:element name="Contact" type="ContactType" minOccurs="0">
 
<s:annotation>
   
<s:documentation>Passenger contacts</s:documentation>
 
</s:annotation>
</s:element>

element SIG_RailBookRS/TicketInfo/Ticket/TicketData/Itinerary
diagram sigws_p233.png
type RailCouponsItnType
properties
content complex
children RailCoupon
annotation
documentation
Flight coupons
source <s:element name="Itinerary" type="RailCouponsItnType">
 
<s:annotation>
   
<s:documentation>Flight coupons</s:documentation>
 
</s:annotation>
</s:element>

element SIG_RailBookRS/TicketInfo/Ticket/TicketData/Price
diagram sigws_p234.png
type PriceType
properties
content complex
attributes
Name  Type  Use  Default  Fixed  Annotation
Total  s:decimal  optional      
documentation
Total amount
TotalAddCollect  s:decimal  optional      
documentation
Total exchange amount
AddCollect  s:decimal  optional      
documentation
Exchange amount
Currency  s:string  required      
documentation
Currency
BaseFare  s:decimal  optional      
documentation
Base fare
OldBaseFare  s:decimal  optional      
documentation
Old base fare
BaseCurrency  s:string  optional      
documentation
Currency of the base fare
Taxes  s:decimal        
documentation
Ticket taxes in ticketing currency
PaidTaxes  s:decimal        
documentation
Paid ticket taxes in ticketing currency
ExchangeRate  s:string        
documentation
Exchange rate
EquivFare  s:decimal        
documentation
Fare equivalent in the ticketing currency
FareAddCollect  s:decimal  optional      
documentation
Fare difference amount for exchange
VAT  derived by: s:decimal        
documentation
VAT amount
VATRate  derived by: s:decimal        
documentation
VAT rate percent
OldEquivFare  s:decimal        
documentation
Old fare equivalent in the ticketing currency
RefundedTaxes  s:decimal        
documentation
Refunded ticket taxes in ticketing currency
FareAccountedTaxes  s:decimal        
documentation
Fare accounted ticket taxes in ticketing currency
NetPrice  s:decimal        
documentation
Net price
AirlineFee  s:decimal        
documentation
Airline fees not reflected on the ticket
AgencyFee  s:decimal        
documentation
Agency fee not reflected on the ticket
Penalty  s:decimal        
documentation
Penalty not reflected on the ticket
MaskVar  s:decimal        
annotation
documentation
Ticket price
source <s:element name="Price" type="PriceType">
 
<s:annotation>
   
<s:documentation>Ticket price</s:documentation>
 
</s:annotation>
</s:element>

element SIG_RailBookRS/TicketInfo/Ticket/TicketData/Taxes
diagram sigws_p235.png
properties
minOcc 0
maxOcc 1
content complex
children Tax
annotation
documentation
Ticket tax breakdown
source <s:element name="Taxes" minOccurs="0">
 
<s:annotation>
   
<s:documentation>Ticket tax breakdown</s:documentation>
 
</s:annotation>
 
<s:complexType>
   
<s:sequence>
     
<s:element name="Tax" maxOccurs="unbounded">
       
<s:annotation>
         
<s:documentation>Tax information</s:documentation>
       
</s:annotation>
       
<s:complexType>
         
<s:attribute name="Amount" type="s:decimal" use="required">
           
<s:annotation>
             
<s:documentation>Tax amount</s:documentation>
           
</s:annotation>
         
</s:attribute>
         
<s:attribute name="TicketCode" type="s:string" use="required">
           
<s:annotation>
             
<s:documentation>Tax Ticket Code</s:documentation>
           
</s:annotation>
         
</s:attribute>
       
</s:complexType>
     
</s:element>
   
</s:sequence>
 
</s:complexType>
</s:element>

element SIG_RailBookRS/TicketInfo/Ticket/TicketData/Taxes/Tax
diagram sigws_p236.png
properties
minOcc 1
maxOcc unbounded
content complex
attributes
Name  Type  Use  Default  Fixed  Annotation
Amount  s:decimal  required      
documentation
Tax amount
TicketCode  s:string  required      
documentation
Tax Ticket Code
annotation
documentation
Tax information
source <s:element name="Tax" maxOccurs="unbounded">
 
<s:annotation>
   
<s:documentation>Tax information</s:documentation>
 
</s:annotation>
 
<s:complexType>
   
<s:attribute name="Amount" type="s:decimal" use="required">
     
<s:annotation>
       
<s:documentation>Tax amount</s:documentation>
     
</s:annotation>
   
</s:attribute>
   
<s:attribute name="TicketCode" type="s:string" use="required">
     
<s:annotation>
       
<s:documentation>Tax Ticket Code</s:documentation>
     
</s:annotation>
   
</s:attribute>
 
</s:complexType>
</s:element>

attribute SIG_RailBookRS/TicketInfo/Ticket/TicketData/Taxes/Tax/@Amount
type s:decimal
properties
use required
annotation
documentation
Tax amount
source <s:attribute name="Amount" type="s:decimal" use="required">
 
<s:annotation>
   
<s:documentation>Tax amount</s:documentation>
 
</s:annotation>
</s:attribute>

attribute SIG_RailBookRS/TicketInfo/Ticket/TicketData/Taxes/Tax/@TicketCode
type s:string
properties
use required
annotation
documentation
Tax Ticket Code
source <s:attribute name="TicketCode" type="s:string" use="required">
 
<s:annotation>
   
<s:documentation>Tax Ticket Code</s:documentation>
 
</s:annotation>
</s:attribute>

element SIG_RailBookRS/TicketInfo/Ticket/TicketData/FareCalculation
diagram sigws_p237.png
type s:string
properties
content simple
annotation
documentation
Fare Calculation string
source <s:element name="FareCalculation" type="s:string">
 
<s:annotation>
   
<s:documentation>Fare Calculation string</s:documentation>
 
</s:annotation>
</s:element>

element SIG_RailBookRS/TicketInfo/Ticket/TicketData/FOPData
diagram sigws_p238.png
properties
content complex
children FOPItem
annotation
documentation
Form of payment data
source <s:element name="FOPData">
 
<s:annotation>
   
<s:documentation>Form of payment data</s:documentation>
 
</s:annotation>
 
<s:complexType>
   
<s:sequence>
     
<s:element name="FOPItem" maxOccurs="unbounded">
       
<s:complexType>
         
<s:attribute name="FOP" type="FOPType" use="required">
           
<s:annotation>
             
<s:documentation>FOP code</s:documentation>
           
</s:annotation>
         
</s:attribute>
         
<s:attribute name="Amount" type="s:decimal"/>
         
<s:attribute name="Text" type="s:string"/>
       
</s:complexType>
     
</s:element>
   
</s:sequence>
 
</s:complexType>
</s:element>

element SIG_RailBookRS/TicketInfo/Ticket/TicketData/FOPData/FOPItem
diagram sigws_p239.png
properties
minOcc 1
maxOcc unbounded
content complex
attributes
Name  Type  Use  Default  Fixed  Annotation
FOP  FOPType  required      
documentation
FOP code
Amount  s:decimal        
Text  s:string        
source <s:element name="FOPItem" maxOccurs="unbounded">
 
<s:complexType>
   
<s:attribute name="FOP" type="FOPType" use="required">
     
<s:annotation>
       
<s:documentation>FOP code</s:documentation>
     
</s:annotation>
   
</s:attribute>
   
<s:attribute name="Amount" type="s:decimal"/>
   
<s:attribute name="Text" type="s:string"/>
 
</s:complexType>
</s:element>

attribute SIG_RailBookRS/TicketInfo/Ticket/TicketData/FOPData/FOPItem/@FOP
type FOPType
properties
use required
facets
Kind Value Annotation
enumeration Agent account
enumeration Bonus account
enumeration Cash
enumeration Credit
enumeration Credit card
enumeration Earned miles
enumeration Earned miles UT
enumeration EMoney
enumeration Internet card
enumeration Invoice
enumeration Miles and cash
enumeration Miles upgrade
enumeration Payment card
enumeration Payment system
enumeration Personal account
enumeration Prepaid
enumeration Voucher or certificate
annotation
documentation
FOP code
source <s:attribute name="FOP" type="FOPType" use="required">
 
<s:annotation>
   
<s:documentation>FOP code</s:documentation>
 
</s:annotation>
</s:attribute>

attribute SIG_RailBookRS/TicketInfo/Ticket/TicketData/FOPData/FOPItem/@Amount
type s:decimal
source <s:attribute name="Amount" type="s:decimal"/>

attribute SIG_RailBookRS/TicketInfo/Ticket/TicketData/FOPData/FOPItem/@Text
type s:string
source <s:attribute name="Text" type="s:string"/>

element SIG_RailBookRS/TicketInfo/Ticket/TicketData/Endorsements
diagram sigws_p240.png
properties
minOcc 0
maxOcc 1
content complex
children Endorsement
annotation
documentation
Ticket endorsements
source <s:element name="Endorsements" minOccurs="0">
 
<s:annotation>
   
<s:documentation>Ticket endorsements</s:documentation>
 
</s:annotation>
 
<s:complexType>
   
<s:sequence>
     
<s:element name="Endorsement" type="s:string" minOccurs="0" maxOccurs="unbounded"/>
   
</s:sequence>
 
</s:complexType>
</s:element>

element SIG_RailBookRS/TicketInfo/Ticket/TicketData/Endorsements/Endorsement
diagram sigws_p241.png
type s:string
properties
minOcc 0
maxOcc unbounded
content simple
source <s:element name="Endorsement" type="s:string" minOccurs="0" maxOccurs="unbounded"/>

element SIG_RailBookRS/TicketInfo/Ticket/TicketData/TourCode
diagram sigws_p242.png
type s:string
properties
minOcc 0
maxOcc 1
content simple
annotation
documentation
Tour code
source <s:element name="TourCode" type="s:string" minOccurs="0">
 
<s:annotation>
   
<s:documentation>Tour code</s:documentation>
 
</s:annotation>
</s:element>

element SIG_RailBookRS/TicketInfo/Ticket/ItineraryReceipt
diagram sigws_p243.png
type s:string
properties
minOcc 0
maxOcc 1
content simple
source <s:element name="ItineraryReceipt" type="s:string" minOccurs="0"/>

element SIG_RailBookRS/TicketInfo/Ticket/ETicket
diagram sigws_p244.png
type s:string
properties
minOcc 0
maxOcc 1
content simple
annotation
documentation
ETicket in Agency accepted form encoded in base64
source <s:element name="ETicket" type="s:string" minOccurs="0">
 
<s:annotation>
   
<s:documentation>ETicket in Agency accepted form encoded in base64</s:documentation>
 
</s:annotation>
</s:element>

element SIG_RailBookRS/BookingGuidelines
diagram sigws_p245.png
type BookingGuidelinesType
properties
minOcc 0
maxOcc 1
content complex
attributes
Name  Type  Use  Default  Fixed  Annotation
RussianNamesSupported  s:boolean        
documentation
Passenger names could be entered in latin and in cyrillic characters
VisaReq  s:string        
documentation
Visa information required in the PNR. List of itinerary cities this requirement applies to
TransitVisaReq  s:string        
documentation
Transit visa information required in the PNR. List of itinerary cities this requirement applies to
AddressReq  s:string        
documentation
Address information required in the PNR. List of itinerary cities this requirement applies to
source <s:element name="BookingGuidelines" type="BookingGuidelinesType" minOccurs="0"/>

element SIG_RailBookRS/Errors
diagram sigws_p246.png
type ErrorsType
properties
content complex
children Error
source <s:element name="Errors" type="ErrorsType"/>


XML Schema documentation generated by XMLSpy Schema Editor http://www.altova.com/xmlspy