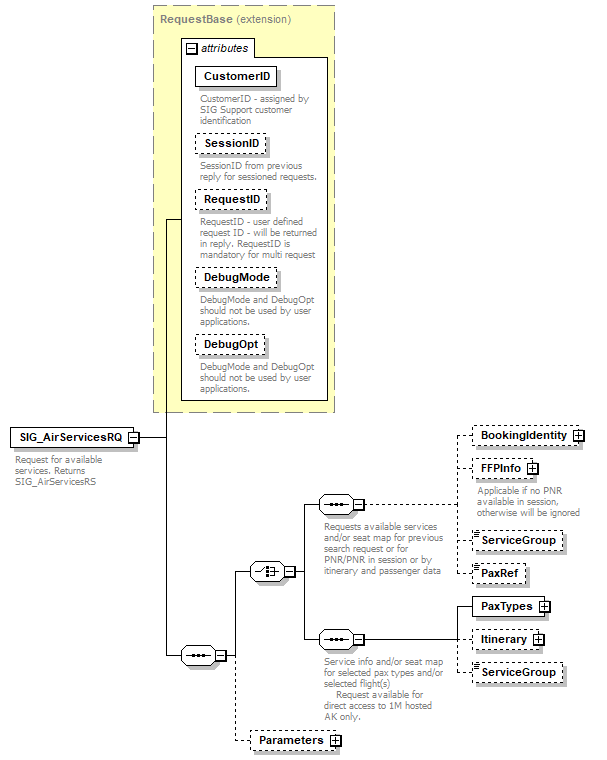
element SIG_AirServicesRQ
diagram sigws_p98.png
type extension of RequestBase
properties
content complex
children BookingIdentity FFPInfo ServiceGroup PaxRef PaxTypes Itinerary ServiceGroup Parameters
used by
complexType SIG_RequestType
attributes
Name  Type  Use  Default  Fixed  Annotation
CustomerID  s:string  required      
documentation
CustomerID - assigned by SIG Support customer identification
SessionID  s:string  optional      
documentation
SessionID from previous reply for sessioned requests.
RequestID  s:string  optional      
documentation
RequestID - user defined request ID - will be returned in reply. RequestID is mandatory for multi request
DebugMode  s:boolean        
documentation
DebugMode and DebugOpt should not be used by user applications.
DebugOpt  s:string  optional      
documentation
DebugMode and DebugOpt should not be used by user applications.
annotation
documentation
Request for available services. Returns SIG_AirServicesRS
source <s:element name="SIG_AirServicesRQ">
 
<s:annotation>
   
<s:documentation>Request for available services. Returns SIG_AirServicesRS</s:documentation>
 
</s:annotation>
 
<s:complexType>
   
<s:complexContent>
     
<s:extension base="RequestBase">
       
<s:sequence>
         
<s:choice>
           
<s:sequence>
             
<s:annotation>
               
<s:documentation>Requests available services and/or seat map for previous search request or for PNR/PNR in session or by itinerary and passenger data</s:documentation>
             
</s:annotation>
             
<s:element name="BookingIdentity" type="BookingIdentityType" minOccurs="0"/>
             
<s:element name="FFPInfo" type="LoyalityProgramType" minOccurs="0">
               
<s:annotation>
                 
<s:documentation>Applicable if no PNR available in session, otherwise will be ignored</s:documentation>
               
</s:annotation>
             
</s:element>
             
<s:element name="ServiceGroup" type="ServiceGroupList" minOccurs="0"/>
             
<s:element name="PaxRef" type="s:string" minOccurs="0"/>
           
</s:sequence>
           
<s:sequence>
             
<s:annotation>
               
<s:documentation>Service info and/or seat map for selected pax types and/or selected flight(s)
    Request available for direct access to 1M hosted AK only.
</s:documentation>
             
</s:annotation>
             
<s:element name="PaxTypes">
               
<s:complexType>
                 
<s:sequence>
                   
<s:element name="PaxType" maxOccurs="unbounded">
                     
<s:complexType>
                       
<s:attribute name="AgeCat" type="AgeCatType"/>
                       
<s:attribute name="PTC" type="strlist"/>
                       
<s:attribute name="FFPLevel" type="s:string">
                         
<s:annotation>
                           
<s:documentation>FFP particapation level (Silver, Gold, etc)</s:documentation>
                         
</s:annotation>
                       
</s:attribute>
                       
<s:attribute name="FFPAccount" type="s:string">
                         
<s:annotation>
                           
<s:documentation>FFP Account (card) number</s:documentation>
                         
</s:annotation>
                       
</s:attribute>
                       
<s:attribute name="SSRList" type="strlist"/>
                       
<s:attribute name="Count">
                         
<s:annotation>
                           
<s:documentation>Number of passengers</s:documentation>
                         
</s:annotation>
                         
<s:simpleType>
                           
<s:restriction base="s:int">
                             
<s:minInclusive value="1"/>
                             
<s:maxInclusive value="20"/>
                           
</s:restriction>
                         
</s:simpleType>
                       
</s:attribute>
                       
<s:attribute name="PTRef" type="s:short">
                         
<s:annotation>
                           
<s:documentation>Reference to this item</s:documentation>
                         
</s:annotation>
                       
</s:attribute>
                     
</s:complexType>
                   
</s:element>
                 
</s:sequence>
               
</s:complexType>
             
</s:element>
             
<s:element name="Itinerary" minOccurs="0">
               
<s:complexType>
                 
<s:sequence>
                   
<s:element name="Flights">
                     
<s:complexType>
                       
<s:sequence>
                         
<s:element name="Flight" maxOccurs="unbounded">
                           
<s:complexType>
                             
<s:sequence>
                               
<s:element name="Departure" type="FlightEventBase"/>
                               
<s:element name="Arrival" type="FlightEventBase"/>
                             
</s:sequence>
                             
<s:attribute name="SegmentNumber" type="s:short">
                               
<s:annotation>
                                 
<s:documentation>Reference to this item</s:documentation>
                               
</s:annotation>
                             
</s:attribute>
                             
<s:attribute name="Airline" type="s:string" use="required">
                               
<s:annotation>
                                 
<s:documentation>Airline code</s:documentation>
                               
</s:annotation>
                             
</s:attribute>
                             
<s:attribute name="FlightNumber" type="s:string" use="required">
                               
<s:annotation>
                                 
<s:documentation>Flight number</s:documentation>
                               
</s:annotation>
                             
</s:attribute>
                             
<s:attribute name="Class" type="s:string" use="required">
                               
<s:annotation>
                                 
<s:documentation>Booking class (RBD)</s:documentation>
                               
</s:annotation>
                             
</s:attribute>
                             
<s:attribute name="S" type="StopoverType"/>
                           
</s:complexType>
                         
</s:element>
                       
</s:sequence>
                     
</s:complexType>
                   
</s:element>
                   
<s:element name="Fares" minOccurs="0">
                     
<s:complexType>
                       
<s:sequence>
                         
<s:element name="FareInfo" maxOccurs="unbounded">
                           
<s:complexType>
                             
<s:attribute name="FareBasis" type="s:string">
                               
<s:annotation>
                                 
<s:documentation>Desired fare basis</s:documentation>
                               
</s:annotation>
                             
</s:attribute>
                             
<s:attribute name="BrandCode" type="s:string">
                               
<s:annotation>
                                 
<s:documentation>Desired fare brand code</s:documentation>
                               
</s:annotation>
                             
</s:attribute>
                             
<s:attribute name="PTRef" type="s:short">
                               
<s:annotation>
                                 
<s:documentation>Reference to Pax type</s:documentation>
                               
</s:annotation>
                             
</s:attribute>
                             
<s:attribute name="SegmentNumber" type="s:short">
                               
<s:annotation>
                                 
<s:documentation>Reference to Flight</s:documentation>
                               
</s:annotation>
                             
</s:attribute>
                           
</s:complexType>
                         
</s:element>
                       
</s:sequence>
                     
</s:complexType>
                   
</s:element>
                 
</s:sequence>
                 
<s:attribute name="CRS" type="CRSType" use="required">
                   
<s:annotation>
                     
<s:documentation>CRS code</s:documentation>
                   
</s:annotation>
                 
</s:attribute>
                 
<s:attribute name="FormOwner" type="s:string" use="required">
                   
<s:annotation>
                     
<s:documentation>Form owner</s:documentation>
                   
</s:annotation>
                 
</s:attribute>
                 
<s:attribute name="ValidatingCarrier" type="s:string" use="required">
                   
<s:annotation>
                     
<s:documentation>Validating carrier code</s:documentation>
                   
</s:annotation>
                 
</s:attribute>
                 
<s:attribute name="Currency">
                   
<s:annotation>
                     
<s:documentation>Currency</s:documentation>
                   
</s:annotation>
                   
<s:simpleType>
                     
<s:restriction base="s:string">
                       
<s:length value="3"/>
                     
</s:restriction>
                   
</s:simpleType>
                 
</s:attribute>
                 
<s:attribute name="Interface" type="s:string" use="optional">
                   
<s:annotation>
                     
<s:documentation>Reservation system interface</s:documentation>
                   
</s:annotation>
                 
</s:attribute>
               
</s:complexType>
             
</s:element>
             
<s:element name="ServiceGroup" type="ServiceGroupList" minOccurs="0"/>
           
</s:sequence>
         
</s:choice>
         
<s:element name="Parameters" minOccurs="0">
           
<s:complexType>
             
<s:attribute name="AccountCode" type="s:string"/>
           
</s:complexType>
         
</s:element>
       
</s:sequence>
     
</s:extension>
   
</s:complexContent>
 
</s:complexType>
</s:element>

element SIG_AirServicesRQ/BookingIdentity
diagram sigws_p99.png
type BookingIdentityType
properties
minOcc 0
maxOcc 1
content complex
attributes
Name  Type  Use  Default  Fixed  Annotation
BookingReference  s:string  required      
documentation
Booking reference from the previous AirBookRQ
LeadPassenger  derived by: s:string        
documentation
Family name of the first passenger
Mandatory only for an Air PNRs booked in CRS 1H
source <s:element name="BookingIdentity" type="BookingIdentityType" minOccurs="0"/>

element SIG_AirServicesRQ/FFPInfo
diagram sigws_p100.png
type LoyalityProgramType
properties
minOcc 0
maxOcc 1
content complex
attributes
Name  Type  Use  Default  Fixed  Annotation
FFPAirline  s:string  required      
documentation
FFP Program airline
FFPAccount  s:string  required      
documentation
FFP Account (card) number
FFPLevel  s:string  required      
documentation
FFP particapation level (Silver, Gold, etc)
AgeCat  AgeCatType  required      
documentation
ADT - adult, CHD - Child. INF - Infant
annotation
documentation
Applicable if no PNR available in session, otherwise will be ignored
source <s:element name="FFPInfo" type="LoyalityProgramType" minOccurs="0">
 
<s:annotation>
   
<s:documentation>Applicable if no PNR available in session, otherwise will be ignored</s:documentation>
 
</s:annotation>
</s:element>

element SIG_AirServicesRQ/ServiceGroup
diagram sigws_p101.png
type ServiceGroupList
properties
minOcc 0
maxOcc 1
content simple
source <s:element name="ServiceGroup" type="ServiceGroupList" minOccurs="0"/>

element SIG_AirServicesRQ/PaxRef
diagram sigws_p102.png
type s:string
properties
minOcc 0
maxOcc 1
content simple
source <s:element name="PaxRef" type="s:string" minOccurs="0"/>

element SIG_AirServicesRQ/PaxTypes
diagram sigws_p103.png
properties
content complex
children PaxType
source <s:element name="PaxTypes">
 
<s:complexType>
   
<s:sequence>
     
<s:element name="PaxType" maxOccurs="unbounded">
       
<s:complexType>
         
<s:attribute name="AgeCat" type="AgeCatType"/>
         
<s:attribute name="PTC" type="strlist"/>
         
<s:attribute name="FFPLevel" type="s:string">
           
<s:annotation>
             
<s:documentation>FFP particapation level (Silver, Gold, etc)</s:documentation>
           
</s:annotation>
         
</s:attribute>
         
<s:attribute name="FFPAccount" type="s:string">
           
<s:annotation>
             
<s:documentation>FFP Account (card) number</s:documentation>
           
</s:annotation>
         
</s:attribute>
         
<s:attribute name="SSRList" type="strlist"/>
         
<s:attribute name="Count">
           
<s:annotation>
             
<s:documentation>Number of passengers</s:documentation>
           
</s:annotation>
           
<s:simpleType>
             
<s:restriction base="s:int">
               
<s:minInclusive value="1"/>
               
<s:maxInclusive value="20"/>
             
</s:restriction>
           
</s:simpleType>
         
</s:attribute>
         
<s:attribute name="PTRef" type="s:short">
           
<s:annotation>
             
<s:documentation>Reference to this item</s:documentation>
           
</s:annotation>
         
</s:attribute>
       
</s:complexType>
     
</s:element>
   
</s:sequence>
 
</s:complexType>
</s:element>

element SIG_AirServicesRQ/PaxTypes/PaxType
diagram sigws_p104.png
properties
minOcc 1
maxOcc unbounded
content complex
attributes
Name  Type  Use  Default  Fixed  Annotation
AgeCat  AgeCatType        
PTC  strlist        
FFPLevel  s:string        
documentation
FFP particapation level (Silver, Gold, etc)
FFPAccount  s:string        
documentation
FFP Account (card) number
SSRList  strlist        
Count  derived by: s:int        
documentation
Number of passengers
PTRef  s:short        
documentation
Reference to this item
source <s:element name="PaxType" maxOccurs="unbounded">
 
<s:complexType>
   
<s:attribute name="AgeCat" type="AgeCatType"/>
   
<s:attribute name="PTC" type="strlist"/>
   
<s:attribute name="FFPLevel" type="s:string">
     
<s:annotation>
       
<s:documentation>FFP particapation level (Silver, Gold, etc)</s:documentation>
     
</s:annotation>
   
</s:attribute>
   
<s:attribute name="FFPAccount" type="s:string">
     
<s:annotation>
       
<s:documentation>FFP Account (card) number</s:documentation>
     
</s:annotation>
   
</s:attribute>
   
<s:attribute name="SSRList" type="strlist"/>
   
<s:attribute name="Count">
     
<s:annotation>
       
<s:documentation>Number of passengers</s:documentation>
     
</s:annotation>
     
<s:simpleType>
       
<s:restriction base="s:int">
         
<s:minInclusive value="1"/>
         
<s:maxInclusive value="20"/>
       
</s:restriction>
     
</s:simpleType>
   
</s:attribute>
   
<s:attribute name="PTRef" type="s:short">
     
<s:annotation>
       
<s:documentation>Reference to this item</s:documentation>
     
</s:annotation>
   
</s:attribute>
 
</s:complexType>
</s:element>

attribute SIG_AirServicesRQ/PaxTypes/PaxType/@AgeCat
type AgeCatType
facets
Kind Value Annotation
enumeration ADT
enumeration CHD
enumeration INF
source <s:attribute name="AgeCat" type="AgeCatType"/>

attribute SIG_AirServicesRQ/PaxTypes/PaxType/@PTC
type strlist
source <s:attribute name="PTC" type="strlist"/>

attribute SIG_AirServicesRQ/PaxTypes/PaxType/@FFPLevel
type s:string
annotation
documentation
FFP particapation level (Silver, Gold, etc)
source <s:attribute name="FFPLevel" type="s:string">
 
<s:annotation>
   
<s:documentation>FFP particapation level (Silver, Gold, etc)</s:documentation>
 
</s:annotation>
</s:attribute>

attribute SIG_AirServicesRQ/PaxTypes/PaxType/@FFPAccount
type s:string
annotation
documentation
FFP Account (card) number
source <s:attribute name="FFPAccount" type="s:string">
 
<s:annotation>
   
<s:documentation>FFP Account (card) number</s:documentation>
 
</s:annotation>
</s:attribute>

attribute SIG_AirServicesRQ/PaxTypes/PaxType/@SSRList
type strlist
source <s:attribute name="SSRList" type="strlist"/>

attribute SIG_AirServicesRQ/PaxTypes/PaxType/@Count
type restriction of s:int
facets
Kind Value Annotation
minInclusive 1
maxInclusive 20
annotation
documentation
Number of passengers
source <s:attribute name="Count">
 
<s:annotation>
   
<s:documentation>Number of passengers</s:documentation>
 
</s:annotation>
 
<s:simpleType>
   
<s:restriction base="s:int">
     
<s:minInclusive value="1"/>
     
<s:maxInclusive value="20"/>
   
</s:restriction>
 
</s:simpleType>
</s:attribute>

attribute SIG_AirServicesRQ/PaxTypes/PaxType/@PTRef
type s:short
annotation
documentation
Reference to this item
source <s:attribute name="PTRef" type="s:short">
 
<s:annotation>
   
<s:documentation>Reference to this item</s:documentation>
 
</s:annotation>
</s:attribute>

element SIG_AirServicesRQ/Itinerary
diagram sigws_p105.png
properties
minOcc 0
maxOcc 1
content complex
children Flights Fares
attributes
Name  Type  Use  Default  Fixed  Annotation
CRS  CRSType  required      
documentation
CRS code
FormOwner  s:string  required      
documentation
Form owner
ValidatingCarrier  s:string  required      
documentation
Validating carrier code
Currency  derived by: s:string        
documentation
Currency
Interface  s:string  optional      
documentation
Reservation system interface
source <s:element name="Itinerary" minOccurs="0">
 
<s:complexType>
   
<s:sequence>
     
<s:element name="Flights">
       
<s:complexType>
         
<s:sequence>
           
<s:element name="Flight" maxOccurs="unbounded">
             
<s:complexType>
               
<s:sequence>
                 
<s:element name="Departure" type="FlightEventBase"/>
                 
<s:element name="Arrival" type="FlightEventBase"/>
               
</s:sequence>
               
<s:attribute name="SegmentNumber" type="s:short">
                 
<s:annotation>
                   
<s:documentation>Reference to this item</s:documentation>
                 
</s:annotation>
               
</s:attribute>
               
<s:attribute name="Airline" type="s:string" use="required">
                 
<s:annotation>
                   
<s:documentation>Airline code</s:documentation>
                 
</s:annotation>
               
</s:attribute>
               
<s:attribute name="FlightNumber" type="s:string" use="required">
                 
<s:annotation>
                   
<s:documentation>Flight number</s:documentation>
                 
</s:annotation>
               
</s:attribute>
               
<s:attribute name="Class" type="s:string" use="required">
                 
<s:annotation>
                   
<s:documentation>Booking class (RBD)</s:documentation>
                 
</s:annotation>
               
</s:attribute>
               
<s:attribute name="S" type="StopoverType"/>
             
</s:complexType>
           
</s:element>
         
</s:sequence>
       
</s:complexType>
     
</s:element>
     
<s:element name="Fares" minOccurs="0">
       
<s:complexType>
         
<s:sequence>
           
<s:element name="FareInfo" maxOccurs="unbounded">
             
<s:complexType>
               
<s:attribute name="FareBasis" type="s:string">
                 
<s:annotation>
                   
<s:documentation>Desired fare basis</s:documentation>
                 
</s:annotation>
               
</s:attribute>
               
<s:attribute name="BrandCode" type="s:string">
                 
<s:annotation>
                   
<s:documentation>Desired fare brand code</s:documentation>
                 
</s:annotation>
               
</s:attribute>
               
<s:attribute name="PTRef" type="s:short">
                 
<s:annotation>
                   
<s:documentation>Reference to Pax type</s:documentation>
                 
</s:annotation>
               
</s:attribute>
               
<s:attribute name="SegmentNumber" type="s:short">
                 
<s:annotation>
                   
<s:documentation>Reference to Flight</s:documentation>
                 
</s:annotation>
               
</s:attribute>
             
</s:complexType>
           
</s:element>
         
</s:sequence>
       
</s:complexType>
     
</s:element>
   
</s:sequence>
   
<s:attribute name="CRS" type="CRSType" use="required">
     
<s:annotation>
       
<s:documentation>CRS code</s:documentation>
     
</s:annotation>
   
</s:attribute>
   
<s:attribute name="FormOwner" type="s:string" use="required">
     
<s:annotation>
       
<s:documentation>Form owner</s:documentation>
     
</s:annotation>
   
</s:attribute>
   
<s:attribute name="ValidatingCarrier" type="s:string" use="required">
     
<s:annotation>
       
<s:documentation>Validating carrier code</s:documentation>
     
</s:annotation>
   
</s:attribute>
   
<s:attribute name="Currency">
     
<s:annotation>
       
<s:documentation>Currency</s:documentation>
     
</s:annotation>
     
<s:simpleType>
       
<s:restriction base="s:string">
         
<s:length value="3"/>
       
</s:restriction>
     
</s:simpleType>
   
</s:attribute>
   
<s:attribute name="Interface" type="s:string" use="optional">
     
<s:annotation>
       
<s:documentation>Reservation system interface</s:documentation>
     
</s:annotation>
   
</s:attribute>
 
</s:complexType>
</s:element>

attribute SIG_AirServicesRQ/Itinerary/@CRS
type CRSType
properties
use required
facets
Kind Value Annotation
enumeration 1A
documentation
Amadeus
enumeration 1G
documentation
Galileo
enumeration 1H
documentation
Sirena2000
enumeration 1M
documentation
TAIS CRS
enumeration 1N
enumeration 1S
documentation
Sabre
enumeration S7
documentation
SITA S7
enumeration DP
documentation
Navitaire for DP
enumeration 
documentation
Charter gate
enumeration 
documentation
Aviacenter charter gate
enumeration R3
documentation
SITA R3
enumeration A4
documentation
TAIS CRS for A4
enumeration XS
documentation
SITA CRS
enumeration NDC
documentation
NDC based CRS
enumeration MV
documentation
GRS-MixVel
annotation
documentation
CRS code
source <s:attribute name="CRS" type="CRSType" use="required">
 
<s:annotation>
   
<s:documentation>CRS code</s:documentation>
 
</s:annotation>
</s:attribute>

attribute SIG_AirServicesRQ/Itinerary/@FormOwner
type s:string
properties
use required
annotation
documentation
Form owner
source <s:attribute name="FormOwner" type="s:string" use="required">
 
<s:annotation>
   
<s:documentation>Form owner</s:documentation>
 
</s:annotation>
</s:attribute>

attribute SIG_AirServicesRQ/Itinerary/@ValidatingCarrier
type s:string
properties
use required
annotation
documentation
Validating carrier code
source <s:attribute name="ValidatingCarrier" type="s:string" use="required">
 
<s:annotation>
   
<s:documentation>Validating carrier code</s:documentation>
 
</s:annotation>
</s:attribute>

attribute SIG_AirServicesRQ/Itinerary/@Currency
type restriction of s:string
facets
Kind Value Annotation
length 3
annotation
documentation
Currency
source <s:attribute name="Currency">
 
<s:annotation>
   
<s:documentation>Currency</s:documentation>
 
</s:annotation>
 
<s:simpleType>
   
<s:restriction base="s:string">
     
<s:length value="3"/>
   
</s:restriction>
 
</s:simpleType>
</s:attribute>

attribute SIG_AirServicesRQ/Itinerary/@Interface
type s:string
properties
use optional
annotation
documentation
Reservation system interface
source <s:attribute name="Interface" type="s:string" use="optional">
 
<s:annotation>
   
<s:documentation>Reservation system interface</s:documentation>
 
</s:annotation>
</s:attribute>

element SIG_AirServicesRQ/Itinerary/Flights
diagram sigws_p106.png
properties
content complex
children Flight
source <s:element name="Flights">
 
<s:complexType>
   
<s:sequence>
     
<s:element name="Flight" maxOccurs="unbounded">
       
<s:complexType>
         
<s:sequence>
           
<s:element name="Departure" type="FlightEventBase"/>
           
<s:element name="Arrival" type="FlightEventBase"/>
         
</s:sequence>
         
<s:attribute name="SegmentNumber" type="s:short">
           
<s:annotation>
             
<s:documentation>Reference to this item</s:documentation>
           
</s:annotation>
         
</s:attribute>
         
<s:attribute name="Airline" type="s:string" use="required">
           
<s:annotation>
             
<s:documentation>Airline code</s:documentation>
           
</s:annotation>
         
</s:attribute>
         
<s:attribute name="FlightNumber" type="s:string" use="required">
           
<s:annotation>
             
<s:documentation>Flight number</s:documentation>
           
</s:annotation>
         
</s:attribute>
         
<s:attribute name="Class" type="s:string" use="required">
           
<s:annotation>
             
<s:documentation>Booking class (RBD)</s:documentation>
           
</s:annotation>
         
</s:attribute>
         
<s:attribute name="S" type="StopoverType"/>
       
</s:complexType>
     
</s:element>
   
</s:sequence>
 
</s:complexType>
</s:element>

element SIG_AirServicesRQ/Itinerary/Flights/Flight
diagram sigws_p107.png
properties
minOcc 1
maxOcc unbounded
content complex
children Departure Arrival
attributes
Name  Type  Use  Default  Fixed  Annotation
SegmentNumber  s:short        
documentation
Reference to this item
Airline  s:string  required      
documentation
Airline code
FlightNumber  s:string  required      
documentation
Flight number
Class  s:string  required      
documentation
Booking class (RBD)
S  StopoverType        
source <s:element name="Flight" maxOccurs="unbounded">
 
<s:complexType>
   
<s:sequence>
     
<s:element name="Departure" type="FlightEventBase"/>
     
<s:element name="Arrival" type="FlightEventBase"/>
   
</s:sequence>
   
<s:attribute name="SegmentNumber" type="s:short">
     
<s:annotation>
       
<s:documentation>Reference to this item</s:documentation>
     
</s:annotation>
   
</s:attribute>
   
<s:attribute name="Airline" type="s:string" use="required">
     
<s:annotation>
       
<s:documentation>Airline code</s:documentation>
     
</s:annotation>
   
</s:attribute>
   
<s:attribute name="FlightNumber" type="s:string" use="required">
     
<s:annotation>
       
<s:documentation>Flight number</s:documentation>
     
</s:annotation>
   
</s:attribute>
   
<s:attribute name="Class" type="s:string" use="required">
     
<s:annotation>
       
<s:documentation>Booking class (RBD)</s:documentation>
     
</s:annotation>
   
</s:attribute>
   
<s:attribute name="S" type="StopoverType"/>
 
</s:complexType>
</s:element>

attribute SIG_AirServicesRQ/Itinerary/Flights/Flight/@SegmentNumber
type s:short
annotation
documentation
Reference to this item
source <s:attribute name="SegmentNumber" type="s:short">
 
<s:annotation>
   
<s:documentation>Reference to this item</s:documentation>
 
</s:annotation>
</s:attribute>

attribute SIG_AirServicesRQ/Itinerary/Flights/Flight/@Airline
type s:string
properties
use required
annotation
documentation
Airline code
source <s:attribute name="Airline" type="s:string" use="required">
 
<s:annotation>
   
<s:documentation>Airline code</s:documentation>
 
</s:annotation>
</s:attribute>

attribute SIG_AirServicesRQ/Itinerary/Flights/Flight/@FlightNumber
type s:string
properties
use required
annotation
documentation
Flight number
source <s:attribute name="FlightNumber" type="s:string" use="required">
 
<s:annotation>
   
<s:documentation>Flight number</s:documentation>
 
</s:annotation>
</s:attribute>

attribute SIG_AirServicesRQ/Itinerary/Flights/Flight/@Class
type s:string
properties
use required
annotation
documentation
Booking class (RBD)
source <s:attribute name="Class" type="s:string" use="required">
 
<s:annotation>
   
<s:documentation>Booking class (RBD)</s:documentation>
 
</s:annotation>
</s:attribute>

attribute SIG_AirServicesRQ/Itinerary/Flights/Flight/@S
type StopoverType
facets
Kind Value Annotation
enumeration Transfer
enumeration Stopover
source <s:attribute name="S" type="StopoverType"/>

element SIG_AirServicesRQ/Itinerary/Flights/Flight/Departure
diagram sigws_p108.png
type FlightEventBase
properties
content complex
attributes
Name  Type  Use  Default  Fixed  Annotation
Airport  s:string  required      
documentation
Airport code
Time  s:dateTime  required      
documentation
Local date/time, includes timezone shift
source <s:element name="Departure" type="FlightEventBase"/>

element SIG_AirServicesRQ/Itinerary/Flights/Flight/Arrival
diagram sigws_p109.png
type FlightEventBase
properties
content complex
attributes
Name  Type  Use  Default  Fixed  Annotation
Airport  s:string  required      
documentation
Airport code
Time  s:dateTime  required      
documentation
Local date/time, includes timezone shift
source <s:element name="Arrival" type="FlightEventBase"/>

element SIG_AirServicesRQ/Itinerary/Fares
diagram sigws_p110.png
properties
minOcc 0
maxOcc 1
content complex
children FareInfo
source <s:element name="Fares" minOccurs="0">
 
<s:complexType>
   
<s:sequence>
     
<s:element name="FareInfo" maxOccurs="unbounded">
       
<s:complexType>
         
<s:attribute name="FareBasis" type="s:string">
           
<s:annotation>
             
<s:documentation>Desired fare basis</s:documentation>
           
</s:annotation>
         
</s:attribute>
         
<s:attribute name="BrandCode" type="s:string">
           
<s:annotation>
             
<s:documentation>Desired fare brand code</s:documentation>
           
</s:annotation>
         
</s:attribute>
         
<s:attribute name="PTRef" type="s:short">
           
<s:annotation>
             
<s:documentation>Reference to Pax type</s:documentation>
           
</s:annotation>
         
</s:attribute>
         
<s:attribute name="SegmentNumber" type="s:short">
           
<s:annotation>
             
<s:documentation>Reference to Flight</s:documentation>
           
</s:annotation>
         
</s:attribute>
       
</s:complexType>
     
</s:element>
   
</s:sequence>
 
</s:complexType>
</s:element>

element SIG_AirServicesRQ/Itinerary/Fares/FareInfo
diagram sigws_p111.png
properties
minOcc 1
maxOcc unbounded
content complex
attributes
Name  Type  Use  Default  Fixed  Annotation
FareBasis  s:string        
documentation
Desired fare basis
BrandCode  s:string        
documentation
Desired fare brand code
PTRef  s:short        
documentation
Reference to Pax type
SegmentNumber  s:short        
documentation
Reference to Flight
source <s:element name="FareInfo" maxOccurs="unbounded">
 
<s:complexType>
   
<s:attribute name="FareBasis" type="s:string">
     
<s:annotation>
       
<s:documentation>Desired fare basis</s:documentation>
     
</s:annotation>
   
</s:attribute>
   
<s:attribute name="BrandCode" type="s:string">
     
<s:annotation>
       
<s:documentation>Desired fare brand code</s:documentation>
     
</s:annotation>
   
</s:attribute>
   
<s:attribute name="PTRef" type="s:short">
     
<s:annotation>
       
<s:documentation>Reference to Pax type</s:documentation>
     
</s:annotation>
   
</s:attribute>
   
<s:attribute name="SegmentNumber" type="s:short">
     
<s:annotation>
       
<s:documentation>Reference to Flight</s:documentation>
     
</s:annotation>
   
</s:attribute>
 
</s:complexType>
</s:element>

attribute SIG_AirServicesRQ/Itinerary/Fares/FareInfo/@FareBasis
type s:string
annotation
documentation
Desired fare basis
source <s:attribute name="FareBasis" type="s:string">
 
<s:annotation>
   
<s:documentation>Desired fare basis</s:documentation>
 
</s:annotation>
</s:attribute>

attribute SIG_AirServicesRQ/Itinerary/Fares/FareInfo/@BrandCode
type s:string
annotation
documentation
Desired fare brand code
source <s:attribute name="BrandCode" type="s:string">
 
<s:annotation>
   
<s:documentation>Desired fare brand code</s:documentation>
 
</s:annotation>
</s:attribute>

attribute SIG_AirServicesRQ/Itinerary/Fares/FareInfo/@PTRef
type s:short
annotation
documentation
Reference to Pax type
source <s:attribute name="PTRef" type="s:short">
 
<s:annotation>
   
<s:documentation>Reference to Pax type</s:documentation>
 
</s:annotation>
</s:attribute>

attribute SIG_AirServicesRQ/Itinerary/Fares/FareInfo/@SegmentNumber
type s:short
annotation
documentation
Reference to Flight
source <s:attribute name="SegmentNumber" type="s:short">
 
<s:annotation>
   
<s:documentation>Reference to Flight</s:documentation>
 
</s:annotation>
</s:attribute>

element SIG_AirServicesRQ/ServiceGroup
diagram sigws_p112.png
type ServiceGroupList
properties
minOcc 0
maxOcc 1
content simple
source <s:element name="ServiceGroup" type="ServiceGroupList" minOccurs="0"/>

element SIG_AirServicesRQ/Parameters
diagram sigws_p113.png
properties
minOcc 0
maxOcc 1
content complex
attributes
Name  Type  Use  Default  Fixed  Annotation
AccountCode  s:string        
source <s:element name="Parameters" minOccurs="0">
 
<s:complexType>
   
<s:attribute name="AccountCode" type="s:string"/>
 
</s:complexType>
</s:element>

attribute SIG_AirServicesRQ/Parameters/@AccountCode
type s:string
source <s:attribute name="AccountCode" type="s:string"/>


XML Schema documentation generated by XMLSpy Schema Editor http://www.altova.com/xmlspy