| diagram | ![]() |
||||||||||||||||||||||||||||||||||||||||||||||
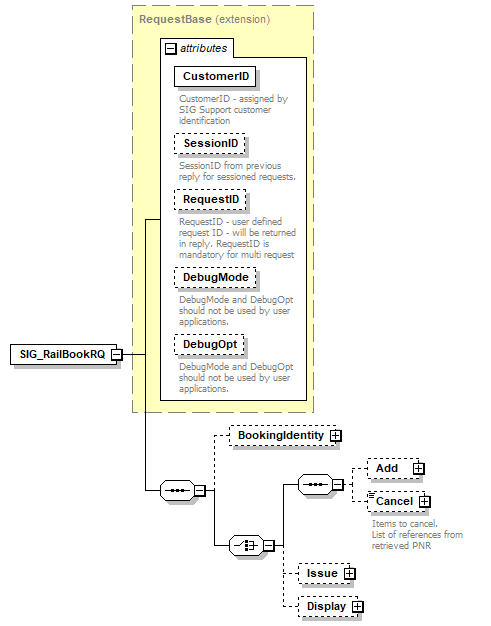
| type | extension of RequestBase | ||||||||||||||||||||||||||||||||||||||||||||||
| properties |
|
||||||||||||||||||||||||||||||||||||||||||||||
| children | BookingIdentity Add Cancel Issue Display | ||||||||||||||||||||||||||||||||||||||||||||||
| used by |
|
||||||||||||||||||||||||||||||||||||||||||||||
| attributes |
|
||||||||||||||||||||||||||||||||||||||||||||||
| source | <s:element name="SIG_RailBookRQ"> <s:complexType> <s:complexContent> <s:extension base="RequestBase"> <s:sequence> <s:element name="BookingIdentity" type="BookingIdentityType" minOccurs="0"/> <s:choice> <s:sequence> <s:element name="Add" type="PNRDataType" minOccurs="0"/> <s:element name="Cancel" type="CancelType" minOccurs="0"> <s:annotation> <s:documentation>Items to cancel. List of references from retrieved PNR</s:documentation> </s:annotation> </s:element> </s:sequence> <s:element name="Issue" type="IssueType" minOccurs="0"/> <s:element name="Display" type="DisplayType" minOccurs="0"/> </s:choice> </s:sequence> </s:extension> </s:complexContent> </s:complexType> </s:element> |
| diagram | ![]() |
||||||||||||||||||||||
| type | BookingIdentityType | ||||||||||||||||||||||
| properties |
|
||||||||||||||||||||||
| attributes |
|
||||||||||||||||||||||
| source | <s:element name="BookingIdentity" type="BookingIdentityType" minOccurs="0"/> |
| diagram | ![]() |
||||||
| type | PNRDataType | ||||||
| properties |
|
||||||
| children | GeneralInfo Passengers Contacts Remarks Comments OtherServices | ||||||
| source | <s:element name="Add" type="PNRDataType" minOccurs="0"/> |
| diagram | ![]() |
||||||||||||||||||||||||||||||||||||||
| type | CancelType | ||||||||||||||||||||||||||||||||||||||
| properties |
|
||||||||||||||||||||||||||||||||||||||
| attributes |
|
||||||||||||||||||||||||||||||||||||||
| annotation |
|
||||||||||||||||||||||||||||||||||||||
| source | <s:element name="Cancel" type="CancelType" minOccurs="0"> <s:annotation> <s:documentation>Items to cancel. List of references from retrieved PNR</s:documentation> </s:annotation> </s:element> |
| diagram | ![]() |
||||||||||||||||||||||
| type | IssueType | ||||||||||||||||||||||
| properties |
|
||||||||||||||||||||||
| children | Payment TicketAttributes TicketMods | ||||||||||||||||||||||
| attributes |
|
||||||||||||||||||||||
| source | <s:element name="Issue" type="IssueType" minOccurs="0"/> |
| diagram | ![]() |
||||||||||||||||||||||||
| type | DisplayType | ||||||||||||||||||||||||
| properties |
|
||||||||||||||||||||||||
| attributes |
|
||||||||||||||||||||||||
| source | <s:element name="Display" type="DisplayType" minOccurs="0"/> |