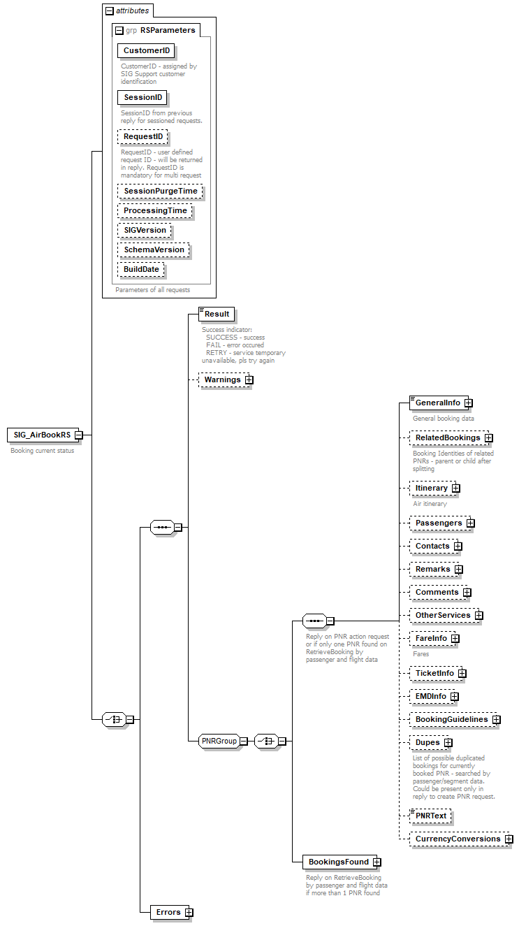
element SIG_AirBookRS
diagram sigws_p45.png
properties
content complex
children Result Warnings GeneralInfo RelatedBookings Itinerary Passengers Contacts Remarks Comments OtherServices FareInfo TicketInfo EMDInfo BookingGuidelines Dupes PNRText CurrencyConversions BookingsFound Errors
used by
complexType SIG_ResponseType
attributes
Name  Type  Use  Default  Fixed  Annotation
CustomerID  s:string  required      
documentation
CustomerID - assigned by SIG Support customer identification
SessionID  s:string  required      
documentation
SessionID from previous reply for sessioned requests.
RequestID  s:string  optional      
documentation
RequestID - user defined request ID - will be returned in reply. RequestID is mandatory for multi request
SessionPurgeTime  s:duration  optional      
ProcessingTime  s:time  optional      
SIGVersion  s:string  optional      
SchemaVersion  s:string  optional      
BuildDate  s:string  optional      
annotation
documentation
Booking current status
source <s:element name="SIG_AirBookRS">
 
<s:annotation>
   
<s:documentation>Booking current status</s:documentation>
 
</s:annotation>
 
<s:complexType>
   
<s:choice>
     
<s:sequence>
       
<s:element name="Result" type="ResultType">
         
<s:annotation>
           
<s:documentation>Success indicator:
  SUCCESS - success
  FAIL - error occured
  RETRY - service temporary unavailable, pls try again
</s:documentation>
         
</s:annotation>
       
</s:element>
       
<s:element name="Warnings" type="WarningsType" minOccurs="0"/>
       
<s:group ref="PNRGroup"/>
     
</s:sequence>
     
<s:element name="Errors" type="ErrorsType"/>
   
</s:choice>
   
<s:attributeGroup ref="RSParameters"/>
 
</s:complexType>
</s:element>

element SIG_AirBookRS/Result
diagram sigws_p46.png
type ResultType
properties
content simple
facets
Kind Value Annotation
enumeration SUCCESS
enumeration FAIL
enumeration RETRY
annotation
documentation
Success indicator:
  SUCCESS - success
  FAIL - error occured
  RETRY - service temporary unavailable, pls try again
source <s:element name="Result" type="ResultType">
 
<s:annotation>
   
<s:documentation>Success indicator:
  SUCCESS - success
  FAIL - error occured
  RETRY - service temporary unavailable, pls try again
</s:documentation>
 
</s:annotation>
</s:element>

element SIG_AirBookRS/Warnings
diagram sigws_p47.png
type WarningsType
properties
minOcc 0
maxOcc 1
content complex
children Warning
source <s:element name="Warnings" type="WarningsType" minOccurs="0"/>

element SIG_AirBookRS/Errors
diagram sigws_p48.png
type ErrorsType
properties
content complex
children Error
source <s:element name="Errors" type="ErrorsType"/>


XML Schema documentation generated by XMLSpy Schema Editor http://www.altova.com/xmlspy