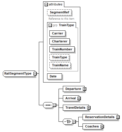
complexType RailSegmentType
diagram sigws_p482.png
children Departure Arrival TravelDetails ReservationDetails Coaches
used by
element RailItineraryType/RailSegment
attributes
Name  Type  Use  Default  Fixed  Annotation
SegmentRef  s:string        
documentation
Reference to this item
Carrier  s:string  required      
Charterer  s:string  required      
TrainNumber  s:string  required      
TrainType  s:string        
TrainName  s:string        
Date  s:date  required      
source <s:complexType name="RailSegmentType">
 
<s:sequence>
   
<s:element name="Departure" type="RailEvent"/>
   
<s:element name="Arrival" type="RailEvent"/>
   
<s:element name="TravelDetails">
     
<s:complexType>
       
<s:attribute name="StopCount" type="s:integer" use="required"/>
     
</s:complexType>
   
</s:element>
   
<s:choice>
     
<s:element name="ReservationDetails">
       
<s:complexType>
         
<s:sequence>
           
<s:element name="Reservation" type="RailReservation" maxOccurs="unbounded"/>
         
</s:sequence>
       
</s:complexType>
     
</s:element>
     
<s:element name="Coaches">
       
<s:complexType>
         
<s:sequence>
           
<s:element name="Coach" maxOccurs="unbounded">
             
<s:complexType>
               
<s:sequence>
                 
<s:element name="ReservationDetails">
                   
<s:complexType>
                     
<s:sequence>
                       
<s:element name="Reservation" type="RailReservation" maxOccurs="unbounded"/>
                     
</s:sequence>
                   
</s:complexType>
                 
</s:element>
               
</s:sequence>
               
<s:attribute name="CoachNumber" type="s:string" use="required"/>
               
<s:attribute name="CoachType" type="s:string" use="required"/>
             
</s:complexType>
           
</s:element>
         
</s:sequence>
       
</s:complexType>
     
</s:element>
   
</s:choice>
 
</s:sequence>
 
<s:attribute name="SegmentRef" type="s:string">
   
<s:annotation>
     
<s:documentation>Reference to this item</s:documentation>
   
</s:annotation>
 
</s:attribute>
 
<s:attributeGroup ref="TrainType"/>
 
<s:attribute name="Date" type="s:date" use="required"/>
</s:complexType>

attribute RailSegmentType/@SegmentRef
type s:string
annotation
documentation
Reference to this item
source <s:attribute name="SegmentRef" type="s:string">
 
<s:annotation>
   
<s:documentation>Reference to this item</s:documentation>
 
</s:annotation>
</s:attribute>

attribute RailSegmentType/@Date
type s:date
properties
use required
source <s:attribute name="Date" type="s:date" use="required"/>

element RailSegmentType/Departure
diagram sigws_p483.png
type RailEvent
properties
content complex
attributes
Name  Type  Use  Default  Fixed  Annotation
City  s:string  required      
Station  s:string  required      
Time  s:dateTime  required      
source <s:element name="Departure" type="RailEvent"/>

element RailSegmentType/Arrival
diagram sigws_p484.png
type RailEvent
properties
content complex
attributes
Name  Type  Use  Default  Fixed  Annotation
City  s:string  required      
Station  s:string  required      
Time  s:dateTime  required      
source <s:element name="Arrival" type="RailEvent"/>

element RailSegmentType/TravelDetails
diagram sigws_p485.png
properties
content complex
attributes
Name  Type  Use  Default  Fixed  Annotation
StopCount  s:integer  required      
source <s:element name="TravelDetails">
 
<s:complexType>
   
<s:attribute name="StopCount" type="s:integer" use="required"/>
 
</s:complexType>
</s:element>

attribute RailSegmentType/TravelDetails/@StopCount
type s:integer
properties
use required
source <s:attribute name="StopCount" type="s:integer" use="required"/>

element RailSegmentType/ReservationDetails
diagram sigws_p486.png
properties
content complex
children Reservation
source <s:element name="ReservationDetails">
 
<s:complexType>
   
<s:sequence>
     
<s:element name="Reservation" type="RailReservation" maxOccurs="unbounded"/>
   
</s:sequence>
 
</s:complexType>
</s:element>

element RailSegmentType/ReservationDetails/Reservation
diagram sigws_p487.png
type RailReservation
properties
minOcc 1
maxOcc unbounded
content complex
attributes
Name  Type  Use  Default  Fixed  Annotation
ReservationRef  s:string  optional      
documentation
Reference to this item
RBD  s:string  required      
documentation
Booking class
SeatCount  s:int  optional      
documentation
Number of seats
CoachType  s:string  required      
Seats  strlist  optional      
source <s:element name="Reservation" type="RailReservation" maxOccurs="unbounded"/>

element RailSegmentType/Coaches
diagram sigws_p488.png
properties
content complex
children Coach
source <s:element name="Coaches">
 
<s:complexType>
   
<s:sequence>
     
<s:element name="Coach" maxOccurs="unbounded">
       
<s:complexType>
         
<s:sequence>
           
<s:element name="ReservationDetails">
             
<s:complexType>
               
<s:sequence>
                 
<s:element name="Reservation" type="RailReservation" maxOccurs="unbounded"/>
               
</s:sequence>
             
</s:complexType>
           
</s:element>
         
</s:sequence>
         
<s:attribute name="CoachNumber" type="s:string" use="required"/>
         
<s:attribute name="CoachType" type="s:string" use="required"/>
       
</s:complexType>
     
</s:element>
   
</s:sequence>
 
</s:complexType>
</s:element>

element RailSegmentType/Coaches/Coach
diagram sigws_p489.png
properties
minOcc 1
maxOcc unbounded
content complex
children ReservationDetails
attributes
Name  Type  Use  Default  Fixed  Annotation
CoachNumber  s:string  required      
CoachType  s:string  required      
source <s:element name="Coach" maxOccurs="unbounded">
 
<s:complexType>
   
<s:sequence>
     
<s:element name="ReservationDetails">
       
<s:complexType>
         
<s:sequence>
           
<s:element name="Reservation" type="RailReservation" maxOccurs="unbounded"/>
         
</s:sequence>
       
</s:complexType>
     
</s:element>
   
</s:sequence>
   
<s:attribute name="CoachNumber" type="s:string" use="required"/>
   
<s:attribute name="CoachType" type="s:string" use="required"/>
 
</s:complexType>
</s:element>

attribute RailSegmentType/Coaches/Coach/@CoachNumber
type s:string
properties
use required
source <s:attribute name="CoachNumber" type="s:string" use="required"/>

attribute RailSegmentType/Coaches/Coach/@CoachType
type s:string
properties
use required
source <s:attribute name="CoachType" type="s:string" use="required"/>

element RailSegmentType/Coaches/Coach/ReservationDetails
diagram sigws_p490.png
properties
content complex
children Reservation
source <s:element name="ReservationDetails">
 
<s:complexType>
   
<s:sequence>
     
<s:element name="Reservation" type="RailReservation" maxOccurs="unbounded"/>
   
</s:sequence>
 
</s:complexType>
</s:element>

element RailSegmentType/Coaches/Coach/ReservationDetails/Reservation
diagram sigws_p491.png
type RailReservation
properties
minOcc 1
maxOcc unbounded
content complex
attributes
Name  Type  Use  Default  Fixed  Annotation
ReservationRef  s:string  optional      
documentation
Reference to this item
RBD  s:string  required      
documentation
Booking class
SeatCount  s:int  optional      
documentation
Number of seats
CoachType  s:string  required      
Seats  strlist  optional      
source <s:element name="Reservation" type="RailReservation" maxOccurs="unbounded"/>


XML Schema documentation generated by XMLSpy Schema Editor http://www.altova.com/xmlspy