| diagram | ![]() |
||||||||||||||||||||||||||||||||||||||||||||||||||||||||||||
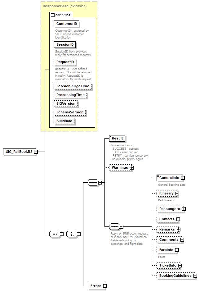
| type | extension of ResponseBase | ||||||||||||||||||||||||||||||||||||||||||||||||||||||||||||
| properties |
|
||||||||||||||||||||||||||||||||||||||||||||||||||||||||||||
| children | Result Warnings GeneralInfo Itinerary Passengers Contacts Remarks Comments FareInfo TicketInfo BookingGuidelines Errors | ||||||||||||||||||||||||||||||||||||||||||||||||||||||||||||
| used by |
|
||||||||||||||||||||||||||||||||||||||||||||||||||||||||||||
| attributes |
|
||||||||||||||||||||||||||||||||||||||||||||||||||||||||||||
| source | <s:element name="SIG_RailBookRS"> <s:complexType> <s:complexContent> <s:extension base="ResponseBase"> <s:sequence> <s:choice> <s:sequence> <s:element name="Result" type="ResultType"> <s:annotation> <s:documentation>Success indicator: SUCCESS - success FAIL - error occured RETRY - service temporary unavailable, pls try again</s:documentation> </s:annotation> </s:element> <s:element name="Warnings" type="WarningsType" minOccurs="0"/> <s:sequence> <s:annotation> <s:documentation>Reply on PNR action request or if only one PNR found on RetrieveBooking by passenger and flight data</s:documentation> </s:annotation> <s:element name="GeneralInfo" type="GeneralInfoRSType"> <s:annotation> <s:documentation>General booking data</s:documentation> </s:annotation> </s:element> <s:element name="Itinerary" type="RailItineraryType" minOccurs="0"> <s:annotation> <s:documentation>Rail itinerary</s:documentation> </s:annotation> </s:element> <s:element name="Passengers" type="PassengersType" minOccurs="0"/> <s:element name="Contacts" type="ContactsType" minOccurs="0"/> <s:element name="Remarks" minOccurs="0"> <s:complexType> <s:sequence> <s:element name="Remark" type="RemarkType" maxOccurs="unbounded"/> </s:sequence> </s:complexType> </s:element> <s:element name="Comments" minOccurs="0"> <s:complexType> <s:sequence> <s:element name="Comment" type="CommentType" maxOccurs="unbounded"/> </s:sequence> </s:complexType> </s:element> <s:element name="FareInfo" type="FareInfoType" minOccurs="0"> <s:annotation> <s:documentation>Fares</s:documentation> </s:annotation> </s:element> <s:element name="TicketInfo" minOccurs="0"> <s:complexType> <s:sequence> <s:element name="Ticket" maxOccurs="unbounded"> <s:complexType> <s:sequence> <s:element name="TicketData" minOccurs="0"> <s:complexType> <s:sequence> <s:element name="IssueData"> <s:complexType> <s:attribute name="IssueDate" type="s:date" use="required"> <s:annotation> <s:documentation>Date of issue</s:documentation> </s:annotation> </s:attribute> <s:attribute name="IssueCRS" type="CRSType" use="required"> <s:annotation> <s:documentation>Issuing CRS code</s:documentation> </s:annotation> </s:attribute> <s:attribute name="IssueRLOC" type="s:string"> <s:annotation> <s:documentation>Record locator in issuing CRS</s:documentation> </s:annotation> </s:attribute> <s:attribute name="AirlineRLOC" type="s:string"> <s:annotation> <s:documentation>Record locator of validating carrier</s:documentation> </s:annotation> </s:attribute> <s:attribute name="OriginalIssue" type="s:string"> <s:annotation> <s:documentation>Ticket number of original ticket, if this ticket was exchanged-reissued</s:documentation> </s:annotation> </s:attribute> <s:attribute name="InExchangeFor" type="s:string"> <s:annotation> <s:documentation>Ticket number of original ticket, if this ticket was exchanged-reissued</s:documentation> </s:annotation> </s:attribute> </s:complexType> </s:element> <s:element name="AgencyData"> <s:complexType> <s:attribute name="IATANumber" type="s:string" use="required"/> <s:attribute name="AgencyName" type="s:string" use="required"/> <s:attribute name="LocationCode" type="s:string" use="required"/> <s:attribute name="LocationName" type="s:string" use="required"/> </s:complexType> </s:element> <s:element name="Passenger" type="PassengerType"/> <s:element name="Contact" type="ContactType" minOccurs="0"> <s:annotation> <s:documentation>Passenger contacts</s:documentation> </s:annotation> </s:element> <s:element name="Itinerary" type="RailCouponsItnType"> <s:annotation> <s:documentation>Flight coupons</s:documentation> </s:annotation> </s:element> <s:element name="Price" type="PriceType"> <s:annotation> <s:documentation>Ticket price</s:documentation> </s:annotation> </s:element> <s:element name="Taxes" minOccurs="0"> <s:annotation> <s:documentation>Ticket tax breakdown</s:documentation> </s:annotation> <s:complexType> <s:sequence> <s:element name="Tax" maxOccurs="unbounded"> <s:annotation> <s:documentation>Tax information</s:documentation> </s:annotation> <s:complexType> <s:attribute name="Amount" type="s:decimal" use="required"> <s:annotation> <s:documentation>Tax amount</s:documentation> </s:annotation> </s:attribute> <s:attribute name="TicketCode" type="s:string" use="required"> <s:annotation> <s:documentation>Tax Ticket Code</s:documentation> </s:annotation> </s:attribute> </s:complexType> </s:element> </s:sequence> </s:complexType> </s:element> <s:element name="FareCalculation" type="s:string"> <s:annotation> <s:documentation>Fare Calculation string</s:documentation> </s:annotation> </s:element> <s:element name="FOPData"> <s:annotation> <s:documentation>Form of payment data</s:documentation> </s:annotation> <s:complexType> <s:sequence> <s:element name="FOPItem" maxOccurs="unbounded"> <s:complexType> <s:attribute name="FOP" type="FOPType" use="required"> <s:annotation> <s:documentation>FOP code</s:documentation> </s:annotation> </s:attribute> <s:attribute name="Amount" type="s:decimal"/> <s:attribute name="Text" type="s:string"/> </s:complexType> </s:element> </s:sequence> </s:complexType> </s:element> <s:element name="Endorsements" minOccurs="0"> <s:annotation> <s:documentation>Ticket endorsements</s:documentation> </s:annotation> <s:complexType> <s:sequence> <s:element name="Endorsement" type="s:string" minOccurs="0" maxOccurs="unbounded"/> </s:sequence> </s:complexType> </s:element> <s:element name="TourCode" type="s:string" minOccurs="0"> <s:annotation> <s:documentation>Tour code</s:documentation> </s:annotation> </s:element> </s:sequence> </s:complexType> </s:element> <s:element name="ItineraryReceipt" type="s:string" minOccurs="0"/> <s:element name="ETicket" type="s:string" minOccurs="0"> <s:annotation> <s:documentation>ETicket in Agency accepted form encoded in base64</s:documentation> </s:annotation> </s:element> </s:sequence> <s:attribute name="TicketRef" type="s:string" use="required"> <s:annotation> <s:documentation>Reference to this item</s:documentation> </s:annotation> </s:attribute> <s:attribute name="PaxRef" type="s:string" use="required"> <s:annotation> <s:documentation>Passenger reference</s:documentation> </s:annotation> </s:attribute> <s:attribute name="ReservationRefs" type="strlist" use="required"> <s:annotation> <s:documentation>References to segment reservations</s:documentation> </s:annotation> </s:attribute> <s:attribute name="FareRef" type="s:string"> <s:annotation> <s:documentation>Fare reference</s:documentation> </s:annotation> </s:attribute> <s:attribute name="StockProvider" type="s:string" use="required"> <s:annotation> <s:documentation>Ticket stock provider: BSP - BSP stock TCH - TCH stock nnn - airline stock (nnn - accountig code)</s:documentation> </s:annotation> </s:attribute> <s:attribute name="TicketNumber" type="s:string" use="optional"> <s:annotation> <s:documentation>Ticket number including conj suffix, e.g. 5552412345678-79</s:documentation> </s:annotation> </s:attribute> <s:attribute name="ValidatingCarrier" type="s:string" use="optional"> <s:annotation> <s:documentation>Validating carrier</s:documentation> </s:annotation> </s:attribute> <s:attribute name="AcctgCode" type="s:string" use="optional"> <s:annotation> <s:documentation>Validating carrier's accounting code</s:documentation> </s:annotation> </s:attribute> </s:complexType> </s:element> </s:sequence> </s:complexType> </s:element> <s:element name="BookingGuidelines" type="BookingGuidelinesType" minOccurs="0"/> </s:sequence> </s:sequence> <s:element name="Errors" type="ErrorsType"/> </s:choice> </s:sequence> </s:extension> </s:complexContent> </s:complexType> </s:element> |
| diagram | ![]() |
||||||||||||
| type | ResultType | ||||||||||||
| properties |
|
||||||||||||
| facets |
|
||||||||||||
| annotation |
|
||||||||||||
| source | <s:element name="Result" type="ResultType"> <s:annotation> <s:documentation>Success indicator: SUCCESS - success FAIL - error occured RETRY - service temporary unavailable, pls try again</s:documentation> </s:annotation> </s:element> |
| diagram | ![]() |
||||||
| type | WarningsType | ||||||
| properties |
|
||||||
| children | Warning | ||||||
| source | <s:element name="Warnings" type="WarningsType" minOccurs="0"/> |
| diagram | ![]() |
||||||||||||||||||||||||||||||||||||||||||||||||||||||||||||||||||||||||||||
| type | GeneralInfoRSType | ||||||||||||||||||||||||||||||||||||||||||||||||||||||||||||||||||||||||||||
| properties |
|
||||||||||||||||||||||||||||||||||||||||||||||||||||||||||||||||||||||||||||
| attributes |
|
||||||||||||||||||||||||||||||||||||||||||||||||||||||||||||||||||||||||||||
| annotation |
|
||||||||||||||||||||||||||||||||||||||||||||||||||||||||||||||||||||||||||||
| source | <s:element name="GeneralInfo" type="GeneralInfoRSType"> <s:annotation> <s:documentation>General booking data</s:documentation> </s:annotation> </s:element> |
| diagram | ![]() |
||||||
| type | RailItineraryType | ||||||
| properties |
|
||||||
| children | RailSegment | ||||||
| annotation |
|
||||||
| source | <s:element name="Itinerary" type="RailItineraryType" minOccurs="0"> <s:annotation> <s:documentation>Rail itinerary</s:documentation> </s:annotation> </s:element> |
| diagram | ![]() |
||||||
| type | PassengersType | ||||||
| properties |
|
||||||
| children | Passenger | ||||||
| source | <s:element name="Passengers" type="PassengersType" minOccurs="0"/> |
| diagram | ![]() |
||||||
| type | ContactsType | ||||||
| properties |
|
||||||
| children | Contact | ||||||
| source | <s:element name="Contacts" type="ContactsType" minOccurs="0"/> |
| diagram | ![]() |
||||||
| properties |
|
||||||
| children | Remark | ||||||
| source | <s:element name="Remarks" minOccurs="0"> <s:complexType> <s:sequence> <s:element name="Remark" type="RemarkType" maxOccurs="unbounded"/> </s:sequence> </s:complexType> </s:element> |
| diagram | ![]() |
||||||||||||||||||||||||||||||||||||||||||||||||||||||||||||||||||||||||||||||||||||||||||||||||||||||||||||||||||||||||||||||||||||||||||||||||||||||||||||||||||||||||||||||||||||||||||||||||||||||||||||||||||||||||||||||
| type | RemarkType | ||||||||||||||||||||||||||||||||||||||||||||||||||||||||||||||||||||||||||||||||||||||||||||||||||||||||||||||||||||||||||||||||||||||||||||||||||||||||||||||||||||||||||||||||||||||||||||||||||||||||||||||||||||||||||||||
| properties |
|
||||||||||||||||||||||||||||||||||||||||||||||||||||||||||||||||||||||||||||||||||||||||||||||||||||||||||||||||||||||||||||||||||||||||||||||||||||||||||||||||||||||||||||||||||||||||||||||||||||||||||||||||||||||||||||||
| attributes |
|
||||||||||||||||||||||||||||||||||||||||||||||||||||||||||||||||||||||||||||||||||||||||||||||||||||||||||||||||||||||||||||||||||||||||||||||||||||||||||||||||||||||||||||||||||||||||||||||||||||||||||||||||||||||||||||||
| source | <s:element name="Remark" type="RemarkType" maxOccurs="unbounded"/> |
| diagram | ![]() |
||||||
| properties |
|
||||||
| children | Comment | ||||||
| source | <s:element name="Comments" minOccurs="0"> <s:complexType> <s:sequence> <s:element name="Comment" type="CommentType" maxOccurs="unbounded"/> </s:sequence> </s:complexType> </s:element> |
| diagram | ![]() |
||||||||||||||||||||||||||||
| type | CommentType | ||||||||||||||||||||||||||||
| properties |
|
||||||||||||||||||||||||||||
| attributes |
|
||||||||||||||||||||||||||||
| source | <s:element name="Comment" type="CommentType" maxOccurs="unbounded"/> |
| diagram | ![]() |
||||||
| type | FareInfoType | ||||||
| properties |
|
||||||
| children | Fares OldFares Ticketing Changes Payment Baggage | ||||||
| annotation |
|
||||||
| source | <s:element name="FareInfo" type="FareInfoType" minOccurs="0"> <s:annotation> <s:documentation>Fares</s:documentation> </s:annotation> </s:element> |
| diagram | ![]() |
||||||
| properties |
|
||||||
| children | Ticket | ||||||
| source | <s:element name="TicketInfo" minOccurs="0"> <s:complexType> <s:sequence> <s:element name="Ticket" maxOccurs="unbounded"> <s:complexType> <s:sequence> <s:element name="TicketData" minOccurs="0"> <s:complexType> <s:sequence> <s:element name="IssueData"> <s:complexType> <s:attribute name="IssueDate" type="s:date" use="required"> <s:annotation> <s:documentation>Date of issue</s:documentation> </s:annotation> </s:attribute> <s:attribute name="IssueCRS" type="CRSType" use="required"> <s:annotation> <s:documentation>Issuing CRS code</s:documentation> </s:annotation> </s:attribute> <s:attribute name="IssueRLOC" type="s:string"> <s:annotation> <s:documentation>Record locator in issuing CRS</s:documentation> </s:annotation> </s:attribute> <s:attribute name="AirlineRLOC" type="s:string"> <s:annotation> <s:documentation>Record locator of validating carrier</s:documentation> </s:annotation> </s:attribute> <s:attribute name="OriginalIssue" type="s:string"> <s:annotation> <s:documentation>Ticket number of original ticket, if this ticket was exchanged-reissued</s:documentation> </s:annotation> </s:attribute> <s:attribute name="InExchangeFor" type="s:string"> <s:annotation> <s:documentation>Ticket number of original ticket, if this ticket was exchanged-reissued</s:documentation> </s:annotation> </s:attribute> </s:complexType> </s:element> <s:element name="AgencyData"> <s:complexType> <s:attribute name="IATANumber" type="s:string" use="required"/> <s:attribute name="AgencyName" type="s:string" use="required"/> <s:attribute name="LocationCode" type="s:string" use="required"/> <s:attribute name="LocationName" type="s:string" use="required"/> </s:complexType> </s:element> <s:element name="Passenger" type="PassengerType"/> <s:element name="Contact" type="ContactType" minOccurs="0"> <s:annotation> <s:documentation>Passenger contacts</s:documentation> </s:annotation> </s:element> <s:element name="Itinerary" type="RailCouponsItnType"> <s:annotation> <s:documentation>Flight coupons</s:documentation> </s:annotation> </s:element> <s:element name="Price" type="PriceType"> <s:annotation> <s:documentation>Ticket price</s:documentation> </s:annotation> </s:element> <s:element name="Taxes" minOccurs="0"> <s:annotation> <s:documentation>Ticket tax breakdown</s:documentation> </s:annotation> <s:complexType> <s:sequence> <s:element name="Tax" maxOccurs="unbounded"> <s:annotation> <s:documentation>Tax information</s:documentation> </s:annotation> <s:complexType> <s:attribute name="Amount" type="s:decimal" use="required"> <s:annotation> <s:documentation>Tax amount</s:documentation> </s:annotation> </s:attribute> <s:attribute name="TicketCode" type="s:string" use="required"> <s:annotation> <s:documentation>Tax Ticket Code</s:documentation> </s:annotation> </s:attribute> </s:complexType> </s:element> </s:sequence> </s:complexType> </s:element> <s:element name="FareCalculation" type="s:string"> <s:annotation> <s:documentation>Fare Calculation string</s:documentation> </s:annotation> </s:element> <s:element name="FOPData"> <s:annotation> <s:documentation>Form of payment data</s:documentation> </s:annotation> <s:complexType> <s:sequence> <s:element name="FOPItem" maxOccurs="unbounded"> <s:complexType> <s:attribute name="FOP" type="FOPType" use="required"> <s:annotation> <s:documentation>FOP code</s:documentation> </s:annotation> </s:attribute> <s:attribute name="Amount" type="s:decimal"/> <s:attribute name="Text" type="s:string"/> </s:complexType> </s:element> </s:sequence> </s:complexType> </s:element> <s:element name="Endorsements" minOccurs="0"> <s:annotation> <s:documentation>Ticket endorsements</s:documentation> </s:annotation> <s:complexType> <s:sequence> <s:element name="Endorsement" type="s:string" minOccurs="0" maxOccurs="unbounded"/> </s:sequence> </s:complexType> </s:element> <s:element name="TourCode" type="s:string" minOccurs="0"> <s:annotation> <s:documentation>Tour code</s:documentation> </s:annotation> </s:element> </s:sequence> </s:complexType> </s:element> <s:element name="ItineraryReceipt" type="s:string" minOccurs="0"/> <s:element name="ETicket" type="s:string" minOccurs="0"> <s:annotation> <s:documentation>ETicket in Agency accepted form encoded in base64</s:documentation> </s:annotation> </s:element> </s:sequence> <s:attribute name="TicketRef" type="s:string" use="required"> <s:annotation> <s:documentation>Reference to this item</s:documentation> </s:annotation> </s:attribute> <s:attribute name="PaxRef" type="s:string" use="required"> <s:annotation> <s:documentation>Passenger reference</s:documentation> </s:annotation> </s:attribute> <s:attribute name="ReservationRefs" type="strlist" use="required"> <s:annotation> <s:documentation>References to segment reservations</s:documentation> </s:annotation> </s:attribute> <s:attribute name="FareRef" type="s:string"> <s:annotation> <s:documentation>Fare reference</s:documentation> </s:annotation> </s:attribute> <s:attribute name="StockProvider" type="s:string" use="required"> <s:annotation> <s:documentation>Ticket stock provider: BSP - BSP stock TCH - TCH stock nnn - airline stock (nnn - accountig code)</s:documentation> </s:annotation> </s:attribute> <s:attribute name="TicketNumber" type="s:string" use="optional"> <s:annotation> <s:documentation>Ticket number including conj suffix, e.g. 5552412345678-79</s:documentation> </s:annotation> </s:attribute> <s:attribute name="ValidatingCarrier" type="s:string" use="optional"> <s:annotation> <s:documentation>Validating carrier</s:documentation> </s:annotation> </s:attribute> <s:attribute name="AcctgCode" type="s:string" use="optional"> <s:annotation> <s:documentation>Validating carrier's accounting code</s:documentation> </s:annotation> </s:attribute> </s:complexType> </s:element> </s:sequence> </s:complexType> </s:element> |
| diagram | ![]() |
||||||||||||||||||||||||||||||||||||||||||||||||||||||||||||||||||||||
| properties |
|
||||||||||||||||||||||||||||||||||||||||||||||||||||||||||||||||||||||
| children | TicketData ItineraryReceipt ETicket | ||||||||||||||||||||||||||||||||||||||||||||||||||||||||||||||||||||||
| attributes |
|
||||||||||||||||||||||||||||||||||||||||||||||||||||||||||||||||||||||
| source | <s:element name="Ticket" maxOccurs="unbounded"> <s:complexType> <s:sequence> <s:element name="TicketData" minOccurs="0"> <s:complexType> <s:sequence> <s:element name="IssueData"> <s:complexType> <s:attribute name="IssueDate" type="s:date" use="required"> <s:annotation> <s:documentation>Date of issue</s:documentation> </s:annotation> </s:attribute> <s:attribute name="IssueCRS" type="CRSType" use="required"> <s:annotation> <s:documentation>Issuing CRS code</s:documentation> </s:annotation> </s:attribute> <s:attribute name="IssueRLOC" type="s:string"> <s:annotation> <s:documentation>Record locator in issuing CRS</s:documentation> </s:annotation> </s:attribute> <s:attribute name="AirlineRLOC" type="s:string"> <s:annotation> <s:documentation>Record locator of validating carrier</s:documentation> </s:annotation> </s:attribute> <s:attribute name="OriginalIssue" type="s:string"> <s:annotation> <s:documentation>Ticket number of original ticket, if this ticket was exchanged-reissued</s:documentation> </s:annotation> </s:attribute> <s:attribute name="InExchangeFor" type="s:string"> <s:annotation> <s:documentation>Ticket number of original ticket, if this ticket was exchanged-reissued</s:documentation> </s:annotation> </s:attribute> </s:complexType> </s:element> <s:element name="AgencyData"> <s:complexType> <s:attribute name="IATANumber" type="s:string" use="required"/> <s:attribute name="AgencyName" type="s:string" use="required"/> <s:attribute name="LocationCode" type="s:string" use="required"/> <s:attribute name="LocationName" type="s:string" use="required"/> </s:complexType> </s:element> <s:element name="Passenger" type="PassengerType"/> <s:element name="Contact" type="ContactType" minOccurs="0"> <s:annotation> <s:documentation>Passenger contacts</s:documentation> </s:annotation> </s:element> <s:element name="Itinerary" type="RailCouponsItnType"> <s:annotation> <s:documentation>Flight coupons</s:documentation> </s:annotation> </s:element> <s:element name="Price" type="PriceType"> <s:annotation> <s:documentation>Ticket price</s:documentation> </s:annotation> </s:element> <s:element name="Taxes" minOccurs="0"> <s:annotation> <s:documentation>Ticket tax breakdown</s:documentation> </s:annotation> <s:complexType> <s:sequence> <s:element name="Tax" maxOccurs="unbounded"> <s:annotation> <s:documentation>Tax information</s:documentation> </s:annotation> <s:complexType> <s:attribute name="Amount" type="s:decimal" use="required"> <s:annotation> <s:documentation>Tax amount</s:documentation> </s:annotation> </s:attribute> <s:attribute name="TicketCode" type="s:string" use="required"> <s:annotation> <s:documentation>Tax Ticket Code</s:documentation> </s:annotation> </s:attribute> </s:complexType> </s:element> </s:sequence> </s:complexType> </s:element> <s:element name="FareCalculation" type="s:string"> <s:annotation> <s:documentation>Fare Calculation string</s:documentation> </s:annotation> </s:element> <s:element name="FOPData"> <s:annotation> <s:documentation>Form of payment data</s:documentation> </s:annotation> <s:complexType> <s:sequence> <s:element name="FOPItem" maxOccurs="unbounded"> <s:complexType> <s:attribute name="FOP" type="FOPType" use="required"> <s:annotation> <s:documentation>FOP code</s:documentation> </s:annotation> </s:attribute> <s:attribute name="Amount" type="s:decimal"/> <s:attribute name="Text" type="s:string"/> </s:complexType> </s:element> </s:sequence> </s:complexType> </s:element> <s:element name="Endorsements" minOccurs="0"> <s:annotation> <s:documentation>Ticket endorsements</s:documentation> </s:annotation> <s:complexType> <s:sequence> <s:element name="Endorsement" type="s:string" minOccurs="0" maxOccurs="unbounded"/> </s:sequence> </s:complexType> </s:element> <s:element name="TourCode" type="s:string" minOccurs="0"> <s:annotation> <s:documentation>Tour code</s:documentation> </s:annotation> </s:element> </s:sequence> </s:complexType> </s:element> <s:element name="ItineraryReceipt" type="s:string" minOccurs="0"/> <s:element name="ETicket" type="s:string" minOccurs="0"> <s:annotation> <s:documentation>ETicket in Agency accepted form encoded in base64</s:documentation> </s:annotation> </s:element> </s:sequence> <s:attribute name="TicketRef" type="s:string" use="required"> <s:annotation> <s:documentation>Reference to this item</s:documentation> </s:annotation> </s:attribute> <s:attribute name="PaxRef" type="s:string" use="required"> <s:annotation> <s:documentation>Passenger reference</s:documentation> </s:annotation> </s:attribute> <s:attribute name="ReservationRefs" type="strlist" use="required"> <s:annotation> <s:documentation>References to segment reservations</s:documentation> </s:annotation> </s:attribute> <s:attribute name="FareRef" type="s:string"> <s:annotation> <s:documentation>Fare reference</s:documentation> </s:annotation> </s:attribute> <s:attribute name="StockProvider" type="s:string" use="required"> <s:annotation> <s:documentation>Ticket stock provider: BSP - BSP stock TCH - TCH stock nnn - airline stock (nnn - accountig code)</s:documentation> </s:annotation> </s:attribute> <s:attribute name="TicketNumber" type="s:string" use="optional"> <s:annotation> <s:documentation>Ticket number including conj suffix, e.g. 5552412345678-79</s:documentation> </s:annotation> </s:attribute> <s:attribute name="ValidatingCarrier" type="s:string" use="optional"> <s:annotation> <s:documentation>Validating carrier</s:documentation> </s:annotation> </s:attribute> <s:attribute name="AcctgCode" type="s:string" use="optional"> <s:annotation> <s:documentation>Validating carrier's accounting code</s:documentation> </s:annotation> </s:attribute> </s:complexType> </s:element> |
| type | s:string | ||
| properties |
|
||
| annotation |
|
||
| source | <s:attribute name="TicketRef" type="s:string" use="required"> <s:annotation> <s:documentation>Reference to this item</s:documentation> </s:annotation> </s:attribute> |
| type | s:string | ||
| properties |
|
||
| annotation |
|
||
| source | <s:attribute name="PaxRef" type="s:string" use="required"> <s:annotation> <s:documentation>Passenger reference</s:documentation> </s:annotation> </s:attribute> |
| type | strlist | ||
| properties |
|
||
| annotation |
|
||
| source | <s:attribute name="ReservationRefs" type="strlist" use="required"> <s:annotation> <s:documentation>References to segment reservations</s:documentation> </s:annotation> </s:attribute> |
| type | s:string | ||
| annotation |
|
||
| source | <s:attribute name="FareRef" type="s:string"> <s:annotation> <s:documentation>Fare reference</s:documentation> </s:annotation> </s:attribute> |
| type | s:string | ||
| properties |
|
||
| annotation |
|
||
| source | <s:attribute name="StockProvider" type="s:string" use="required"> <s:annotation> <s:documentation>Ticket stock provider: BSP - BSP stock TCH - TCH stock nnn - airline stock (nnn - accountig code)</s:documentation> </s:annotation> </s:attribute> |
| type | s:string | ||
| properties |
|
||
| annotation |
|
||
| source | <s:attribute name="TicketNumber" type="s:string" use="optional"> <s:annotation> <s:documentation>Ticket number including conj suffix, e.g. 5552412345678-79</s:documentation> </s:annotation> </s:attribute> |
| type | s:string | ||
| properties |
|
||
| annotation |
|
||
| source | <s:attribute name="ValidatingCarrier" type="s:string" use="optional"> <s:annotation> <s:documentation>Validating carrier</s:documentation> </s:annotation> </s:attribute> |
| type | s:string | ||
| properties |
|
||
| annotation |
|
||
| source | <s:attribute name="AcctgCode" type="s:string" use="optional"> <s:annotation> <s:documentation>Validating carrier's accounting code</s:documentation> </s:annotation> </s:attribute> |
| diagram | ![]() |
||||||
| properties |
|
||||||
| children | IssueData AgencyData Passenger Contact Itinerary Price Taxes FareCalculation FOPData Endorsements TourCode | ||||||
| source | <s:element name="TicketData" minOccurs="0"> <s:complexType> <s:sequence> <s:element name="IssueData"> <s:complexType> <s:attribute name="IssueDate" type="s:date" use="required"> <s:annotation> <s:documentation>Date of issue</s:documentation> </s:annotation> </s:attribute> <s:attribute name="IssueCRS" type="CRSType" use="required"> <s:annotation> <s:documentation>Issuing CRS code</s:documentation> </s:annotation> </s:attribute> <s:attribute name="IssueRLOC" type="s:string"> <s:annotation> <s:documentation>Record locator in issuing CRS</s:documentation> </s:annotation> </s:attribute> <s:attribute name="AirlineRLOC" type="s:string"> <s:annotation> <s:documentation>Record locator of validating carrier</s:documentation> </s:annotation> </s:attribute> <s:attribute name="OriginalIssue" type="s:string"> <s:annotation> <s:documentation>Ticket number of original ticket, if this ticket was exchanged-reissued</s:documentation> </s:annotation> </s:attribute> <s:attribute name="InExchangeFor" type="s:string"> <s:annotation> <s:documentation>Ticket number of original ticket, if this ticket was exchanged-reissued</s:documentation> </s:annotation> </s:attribute> </s:complexType> </s:element> <s:element name="AgencyData"> <s:complexType> <s:attribute name="IATANumber" type="s:string" use="required"/> <s:attribute name="AgencyName" type="s:string" use="required"/> <s:attribute name="LocationCode" type="s:string" use="required"/> <s:attribute name="LocationName" type="s:string" use="required"/> </s:complexType> </s:element> <s:element name="Passenger" type="PassengerType"/> <s:element name="Contact" type="ContactType" minOccurs="0"> <s:annotation> <s:documentation>Passenger contacts</s:documentation> </s:annotation> </s:element> <s:element name="Itinerary" type="RailCouponsItnType"> <s:annotation> <s:documentation>Flight coupons</s:documentation> </s:annotation> </s:element> <s:element name="Price" type="PriceType"> <s:annotation> <s:documentation>Ticket price</s:documentation> </s:annotation> </s:element> <s:element name="Taxes" minOccurs="0"> <s:annotation> <s:documentation>Ticket tax breakdown</s:documentation> </s:annotation> <s:complexType> <s:sequence> <s:element name="Tax" maxOccurs="unbounded"> <s:annotation> <s:documentation>Tax information</s:documentation> </s:annotation> <s:complexType> <s:attribute name="Amount" type="s:decimal" use="required"> <s:annotation> <s:documentation>Tax amount</s:documentation> </s:annotation> </s:attribute> <s:attribute name="TicketCode" type="s:string" use="required"> <s:annotation> <s:documentation>Tax Ticket Code</s:documentation> </s:annotation> </s:attribute> </s:complexType> </s:element> </s:sequence> </s:complexType> </s:element> <s:element name="FareCalculation" type="s:string"> <s:annotation> <s:documentation>Fare Calculation string</s:documentation> </s:annotation> </s:element> <s:element name="FOPData"> <s:annotation> <s:documentation>Form of payment data</s:documentation> </s:annotation> <s:complexType> <s:sequence> <s:element name="FOPItem" maxOccurs="unbounded"> <s:complexType> <s:attribute name="FOP" type="FOPType" use="required"> <s:annotation> <s:documentation>FOP code</s:documentation> </s:annotation> </s:attribute> <s:attribute name="Amount" type="s:decimal"/> <s:attribute name="Text" type="s:string"/> </s:complexType> </s:element> </s:sequence> </s:complexType> </s:element> <s:element name="Endorsements" minOccurs="0"> <s:annotation> <s:documentation>Ticket endorsements</s:documentation> </s:annotation> <s:complexType> <s:sequence> <s:element name="Endorsement" type="s:string" minOccurs="0" maxOccurs="unbounded"/> </s:sequence> </s:complexType> </s:element> <s:element name="TourCode" type="s:string" minOccurs="0"> <s:annotation> <s:documentation>Tour code</s:documentation> </s:annotation> </s:element> </s:sequence> </s:complexType> </s:element> |
| diagram | ![]() |
||||||||||||||||||||||||||||||||||||||||||||||||||||||
| properties |
|
||||||||||||||||||||||||||||||||||||||||||||||||||||||
| attributes |
|
||||||||||||||||||||||||||||||||||||||||||||||||||||||
| source | <s:element name="IssueData"> <s:complexType> <s:attribute name="IssueDate" type="s:date" use="required"> <s:annotation> <s:documentation>Date of issue</s:documentation> </s:annotation> </s:attribute> <s:attribute name="IssueCRS" type="CRSType" use="required"> <s:annotation> <s:documentation>Issuing CRS code</s:documentation> </s:annotation> </s:attribute> <s:attribute name="IssueRLOC" type="s:string"> <s:annotation> <s:documentation>Record locator in issuing CRS</s:documentation> </s:annotation> </s:attribute> <s:attribute name="AirlineRLOC" type="s:string"> <s:annotation> <s:documentation>Record locator of validating carrier</s:documentation> </s:annotation> </s:attribute> <s:attribute name="OriginalIssue" type="s:string"> <s:annotation> <s:documentation>Ticket number of original ticket, if this ticket was exchanged-reissued</s:documentation> </s:annotation> </s:attribute> <s:attribute name="InExchangeFor" type="s:string"> <s:annotation> <s:documentation>Ticket number of original ticket, if this ticket was exchanged-reissued</s:documentation> </s:annotation> </s:attribute> </s:complexType> </s:element> |
| type | s:date | ||
| properties |
|
||
| annotation |
|
||
| source | <s:attribute name="IssueDate" type="s:date" use="required"> <s:annotation> <s:documentation>Date of issue</s:documentation> </s:annotation> </s:attribute> |
| type | CRSType | ||||||||||||||||||||||||||||||||||||||||||||||||||||||||||||||||||||||||||||
| properties |
|
||||||||||||||||||||||||||||||||||||||||||||||||||||||||||||||||||||||||||||
| facets |
|
||||||||||||||||||||||||||||||||||||||||||||||||||||||||||||||||||||||||||||
| annotation |
|
||||||||||||||||||||||||||||||||||||||||||||||||||||||||||||||||||||||||||||
| source | <s:attribute name="IssueCRS" type="CRSType" use="required"> <s:annotation> <s:documentation>Issuing CRS code</s:documentation> </s:annotation> </s:attribute> |
| type | s:string | ||
| annotation |
|
||
| source | <s:attribute name="IssueRLOC" type="s:string"> <s:annotation> <s:documentation>Record locator in issuing CRS</s:documentation> </s:annotation> </s:attribute> |
| type | s:string | ||
| annotation |
|
||
| source | <s:attribute name="AirlineRLOC" type="s:string"> <s:annotation> <s:documentation>Record locator of validating carrier</s:documentation> </s:annotation> </s:attribute> |
| type | s:string | ||
| annotation |
|
||
| source | <s:attribute name="OriginalIssue" type="s:string"> <s:annotation> <s:documentation>Ticket number of original ticket, if this ticket was exchanged-reissued</s:documentation> </s:annotation> </s:attribute> |
| type | s:string | ||
| annotation |
|
||
| source | <s:attribute name="InExchangeFor" type="s:string"> <s:annotation> <s:documentation>Ticket number of original ticket, if this ticket was exchanged-reissued</s:documentation> </s:annotation> </s:attribute> |
| diagram | ![]() |
||||||||||||||||||||||||||||||
| properties |
|
||||||||||||||||||||||||||||||
| attributes |
|
||||||||||||||||||||||||||||||
| source | <s:element name="AgencyData"> <s:complexType> <s:attribute name="IATANumber" type="s:string" use="required"/> <s:attribute name="AgencyName" type="s:string" use="required"/> <s:attribute name="LocationCode" type="s:string" use="required"/> <s:attribute name="LocationName" type="s:string" use="required"/> </s:complexType> </s:element> |
| type | s:string | ||
| properties |
|
||
| source | <s:attribute name="IATANumber" type="s:string" use="required"/> |
| type | s:string | ||
| properties |
|
||
| source | <s:attribute name="AgencyName" type="s:string" use="required"/> |
| type | s:string | ||
| properties |
|
||
| source | <s:attribute name="LocationCode" type="s:string" use="required"/> |
| type | s:string | ||
| properties |
|
||
| source | <s:attribute name="LocationName" type="s:string" use="required"/> |
| diagram | ![]() |
||||||||||||||||||||||||||||||||||||||||||||||||||||||||||||||||||||||||||||||||||||||||||||||||||||||||||||||||||||||||||||||||||||||||||||||||||||||
| type | PassengerType | ||||||||||||||||||||||||||||||||||||||||||||||||||||||||||||||||||||||||||||||||||||||||||||||||||||||||||||||||||||||||||||||||||||||||||||||||||||||
| properties |
|
||||||||||||||||||||||||||||||||||||||||||||||||||||||||||||||||||||||||||||||||||||||||||||||||||||||||||||||||||||||||||||||||||||||||||||||||||||||
| attributes |
|
||||||||||||||||||||||||||||||||||||||||||||||||||||||||||||||||||||||||||||||||||||||||||||||||||||||||||||||||||||||||||||||||||||||||||||||||||||||
| source | <s:element name="Passenger" type="PassengerType"/> |
| diagram | ![]() |
||||||||||||||||||||||||||||||
| type | ContactType | ||||||||||||||||||||||||||||||
| properties |
|
||||||||||||||||||||||||||||||
| attributes |
|
||||||||||||||||||||||||||||||
| annotation |
|
||||||||||||||||||||||||||||||
| source | <s:element name="Contact" type="ContactType" minOccurs="0"> <s:annotation> <s:documentation>Passenger contacts</s:documentation> </s:annotation> </s:element> |
| diagram | ![]() |
||
| type | RailCouponsItnType | ||
| properties |
|
||
| children | RailCoupon | ||
| annotation |
|
||
| source | <s:element name="Itinerary" type="RailCouponsItnType"> <s:annotation> <s:documentation>Flight coupons</s:documentation> </s:annotation> </s:element> |
| diagram | ![]() |
||||||||||||||||||||||||||||||||||||||||||||||||||||||||||||||||||||||||||||||||||||||||||||||||||||||||||||||||||||||||||||||||||||||||||||||||||||||||||||||||||||
| type | PriceType | ||||||||||||||||||||||||||||||||||||||||||||||||||||||||||||||||||||||||||||||||||||||||||||||||||||||||||||||||||||||||||||||||||||||||||||||||||||||||||||||||||||
| properties |
|
||||||||||||||||||||||||||||||||||||||||||||||||||||||||||||||||||||||||||||||||||||||||||||||||||||||||||||||||||||||||||||||||||||||||||||||||||||||||||||||||||||
| attributes |
|
||||||||||||||||||||||||||||||||||||||||||||||||||||||||||||||||||||||||||||||||||||||||||||||||||||||||||||||||||||||||||||||||||||||||||||||||||||||||||||||||||||
| annotation |
|
||||||||||||||||||||||||||||||||||||||||||||||||||||||||||||||||||||||||||||||||||||||||||||||||||||||||||||||||||||||||||||||||||||||||||||||||||||||||||||||||||||
| source | <s:element name="Price" type="PriceType"> <s:annotation> <s:documentation>Ticket price</s:documentation> </s:annotation> </s:element> |
| diagram | ![]() |
||||||
| properties |
|
||||||
| children | Tax | ||||||
| annotation |
|
||||||
| source | <s:element name="Taxes" minOccurs="0"> <s:annotation> <s:documentation>Ticket tax breakdown</s:documentation> </s:annotation> <s:complexType> <s:sequence> <s:element name="Tax" maxOccurs="unbounded"> <s:annotation> <s:documentation>Tax information</s:documentation> </s:annotation> <s:complexType> <s:attribute name="Amount" type="s:decimal" use="required"> <s:annotation> <s:documentation>Tax amount</s:documentation> </s:annotation> </s:attribute> <s:attribute name="TicketCode" type="s:string" use="required"> <s:annotation> <s:documentation>Tax Ticket Code</s:documentation> </s:annotation> </s:attribute> </s:complexType> </s:element> </s:sequence> </s:complexType> </s:element> |
| diagram | ![]() |
||||||||||||||||||||||
| properties |
|
||||||||||||||||||||||
| attributes |
|
||||||||||||||||||||||
| annotation |
|
||||||||||||||||||||||
| source | <s:element name="Tax" maxOccurs="unbounded"> <s:annotation> <s:documentation>Tax information</s:documentation> </s:annotation> <s:complexType> <s:attribute name="Amount" type="s:decimal" use="required"> <s:annotation> <s:documentation>Tax amount</s:documentation> </s:annotation> </s:attribute> <s:attribute name="TicketCode" type="s:string" use="required"> <s:annotation> <s:documentation>Tax Ticket Code</s:documentation> </s:annotation> </s:attribute> </s:complexType> </s:element> |
| type | s:decimal | ||
| properties |
|
||
| annotation |
|
||
| source | <s:attribute name="Amount" type="s:decimal" use="required"> <s:annotation> <s:documentation>Tax amount</s:documentation> </s:annotation> </s:attribute> |
| type | s:string | ||
| properties |
|
||
| annotation |
|
||
| source | <s:attribute name="TicketCode" type="s:string" use="required"> <s:annotation> <s:documentation>Tax Ticket Code</s:documentation> </s:annotation> </s:attribute> |
| diagram | ![]() |
||
| type | s:string | ||
| properties |
|
||
| annotation |
|
||
| source | <s:element name="FareCalculation" type="s:string"> <s:annotation> <s:documentation>Fare Calculation string</s:documentation> </s:annotation> </s:element> |
| diagram | ![]() |
||
| properties |
|
||
| children | FOPItem | ||
| annotation |
|
||
| source | <s:element name="FOPData"> <s:annotation> <s:documentation>Form of payment data</s:documentation> </s:annotation> <s:complexType> <s:sequence> <s:element name="FOPItem" maxOccurs="unbounded"> <s:complexType> <s:attribute name="FOP" type="FOPType" use="required"> <s:annotation> <s:documentation>FOP code</s:documentation> </s:annotation> </s:attribute> <s:attribute name="Amount" type="s:decimal"/> <s:attribute name="Text" type="s:string"/> </s:complexType> </s:element> </s:sequence> </s:complexType> </s:element> |
| diagram | ![]() |
||||||||||||||||||||||||||
| properties |
|
||||||||||||||||||||||||||
| attributes |
|
||||||||||||||||||||||||||
| source | <s:element name="FOPItem" maxOccurs="unbounded"> <s:complexType> <s:attribute name="FOP" type="FOPType" use="required"> <s:annotation> <s:documentation>FOP code</s:documentation> </s:annotation> </s:attribute> <s:attribute name="Amount" type="s:decimal"/> <s:attribute name="Text" type="s:string"/> </s:complexType> </s:element> |
| type | FOPType | ||||||||||||||||||||||||||||||||||||||||||||||||||||||
| properties |
|
||||||||||||||||||||||||||||||||||||||||||||||||||||||
| facets |
|
||||||||||||||||||||||||||||||||||||||||||||||||||||||
| annotation |
|
||||||||||||||||||||||||||||||||||||||||||||||||||||||
| source | <s:attribute name="FOP" type="FOPType" use="required"> <s:annotation> <s:documentation>FOP code</s:documentation> </s:annotation> </s:attribute> |
| type | s:decimal |
| source | <s:attribute name="Amount" type="s:decimal"/> |
| type | s:string |
| source | <s:attribute name="Text" type="s:string"/> |
| diagram | ![]() |
||||||
| properties |
|
||||||
| children | Endorsement | ||||||
| annotation |
|
||||||
| source | <s:element name="Endorsements" minOccurs="0"> <s:annotation> <s:documentation>Ticket endorsements</s:documentation> </s:annotation> <s:complexType> <s:sequence> <s:element name="Endorsement" type="s:string" minOccurs="0" maxOccurs="unbounded"/> </s:sequence> </s:complexType> </s:element> |
| diagram | ![]() |
||||||
| type | s:string | ||||||
| properties |
|
||||||
| source | <s:element name="Endorsement" type="s:string" minOccurs="0" maxOccurs="unbounded"/> |
| diagram | ![]() |
||||||
| type | s:string | ||||||
| properties |
|
||||||
| annotation |
|
||||||
| source | <s:element name="TourCode" type="s:string" minOccurs="0"> <s:annotation> <s:documentation>Tour code</s:documentation> </s:annotation> </s:element> |
| diagram | ![]() |
||||||
| type | s:string | ||||||
| properties |
|
||||||
| source | <s:element name="ItineraryReceipt" type="s:string" minOccurs="0"/> |
| diagram | ![]() |
||||||
| type | s:string | ||||||
| properties |
|
||||||
| annotation |
|
||||||
| source | <s:element name="ETicket" type="s:string" minOccurs="0"> <s:annotation> <s:documentation>ETicket in Agency accepted form encoded in base64</s:documentation> </s:annotation> </s:element> |
| diagram | ![]() |
||||||||||||||||||||||||||||||||||||||
| type | BookingGuidelinesType | ||||||||||||||||||||||||||||||||||||||
| properties |
|
||||||||||||||||||||||||||||||||||||||
| attributes |
|
||||||||||||||||||||||||||||||||||||||
| source | <s:element name="BookingGuidelines" type="BookingGuidelinesType" minOccurs="0"/> |
| diagram | ![]() |
||
| type | ErrorsType | ||
| properties |
|
||
| children | Error | ||
| source | <s:element name="Errors" type="ErrorsType"/> |